Analog Devices Inc. Convertisseurs Buck entièrement intégrés MAX42408/MAX42410
Les convertisseurs Buck entièrement intégrés MAX42408/MAX42410 Analog Devices sont des convertisseurs Buck synchrones hautement intégrés avec des commutateurs internes côté haut et côté bas. Les CI fournissent jusqu’à 8 A/10 A avec une tension d’entrée de 4,5 V à 36 V. Le signal PGOOD surveille la qualité de la tension. Le MAX42408/MAX42410 peut fonctionner en mode de décrochage en fonctionnant à des cycles de service très élevés, ce qui rend les CI idéaux pour les applications industrielles. Les convertisseurs sont disponibles en petit boîtier FC2QFN de 3,5 mm x 3,75 mm, 17 broches et sont compatibles broche-à-broche avec la famille de convertisseurs MAX42405/MAX42406 (de 5 A à 6 A).Le MAX42408/MAX42410 offre des tensions de sortie programmables et des options de fréquence de commutation élevées de 1,5 MHz et 400 kHz, permettant de petits composants externes et une ondulation de sortie réduite. La programmabilité de l’entrée SYNC permet trois modes de performance optimisés : le mode MLI forcé, le mode saut avec un courant de repos ultra faible et la synchronisation avec une horloge externe. Le MAX42408/MAX42410 Analog Devices est également fourni avec une capacité biphasée, ce qui permet des conceptions jusqu’à 20 A. Deux CI peuvent être configurés comme contrôleur/cible avec un partage dynamique du courant et un fonctionnement déphasé de 180°.
Caractéristiques
- Convertisseur CC-CC haute puissance dans une solution de petite taille
- Plage de fonctionnement VIN de 4,5 V à 36 V
- Convertisseur CC-CC synchrone avec FET intégrés
- Courant de sortie maximal 8A/10A
- Options de fréquence fixe de 400 kHz et 1,5 MHz
- Durée de démarrage progressif fixe
- 2,5 ms pour 400 kHz
- 3,5 ms pour 1,5 MHz
- Temps d’allumage minimum de 36 ns
- Tension de sortie programmable
- 0,8 V à 10 V pour 400 kHz
- 0,8 V à 6 V pour 1,5 MHz
- Placement de brochage SUP et PGND symétrique et équilibré pour de meilleures performances EMI
- Boîtier FC2QFN de 3,5 mm x 3,75 mm endurci thermiquement
- Haut rendement sur toutes les plages de charge
- Courant de repos de 20 μA en mode saut
- Rendement atteignant 95,6 % à 12 VIN/ 3,3 VOUT/ 400 kHz
- Rendement atteignant 93,9 % à 12 VIN/ 3,3 VOUT/ 1,5 MHz
- Fonctionnement biphasé jusqu’à une capacité de charge de 20 A
- Synchronisation de fréquence entrée/sortie
- 180° de déphasage entre le contrôleur et la cible
- Partage de courant dynamique
- Fonctionnement MLI forcé et mode saut
- Fonctionnement à faible chute de tension
- Indicateur de bonne alimentation
- Protection contre les surchauffes et les courts-circuits
- Plage de température de -40 °C à +125 °C
- Solution d’alimentation et encombrement évolutifs compatibles avec le MAX42405/MAX42406
Applications
- Point de charge
- Automatisation industrielle
- Systèmes d’alimentation CC distribués
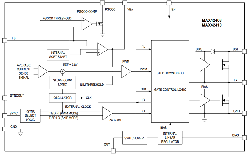
Schéma fonctionnel simplifié
Circuit d'application standard
Publié le: 2024-03-01
| Mis à jour le: 2024-03-19
