Analog Devices Inc. SoC d'interface de capteurs faible puissance de précision MAX40109
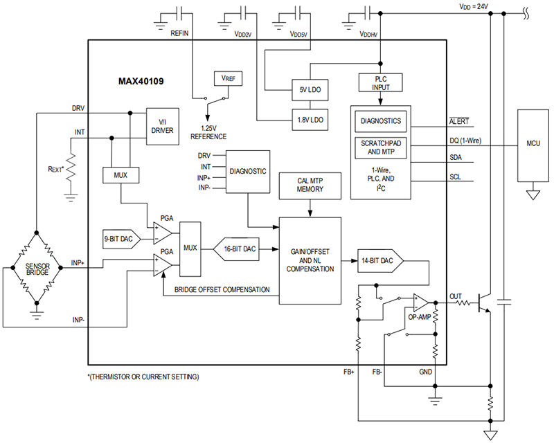
Les SoC d’interface de capteur de précision à faible puissance MAX40109 Analog Devices comprennent une interface frontale analogique (AFE) programmable de haute précision, un convertisseur analogique-numérique (CAN), une mémoire d’étalonnage et un traitement du signal numérique. Ces composants fournissent un convertisseur numérique-analogique (CNA) avec un tampon de sortie pour prendre en charge une sortie de tension analogique et une boucle de courant de 4 mA à 20 mA. Disponible en boîtier TQFN (Quad Flat No-Lead) fin, le MAX40109 fonctionne de 3 V à 36 V et est spécifié sur une plage de température de fonctionnement de -40 °C à +125 °C. Ces SoC sont conçus pour les applications de capteurs telles que les jauges de contrainte, de pression, de force et de température.Ces capteurs AFE ont des sorties analogiques et numériques. Les interfaces numériques 1 fil/I2C programment la mémoire d’étalonnage, le gain de l’amplificateur à gain programmable (PGA) frontal et la source de courant interne qui pilote le pont des capteurs. L’interface I2C numérique peut également
servir à récupérer les données numériques de sortie et générer des alarmes.
Caractéristiques
- Interface frontale analogique à interface avec les capteurs de pression résistifs basés sur un pont
- Mesure de température directement depuis le pont résistif ou une thermistance externe
- Compensation analogique du décalage de pression nulle
- PGA frontal de haute précision avec 20 options de gain
- Interfaces numériques 1 fil de communication de ligne d’alimentation (PLC) et I2C
- Sorties analogiques et numériques
- Mémoire d’étalonnage avec polynomial de troisième ordre pour compensation de la température et de la non-linéarité
- Rejet des interférences électromagnétiques internes (EMI)
- Plage de tension d’alimentation de 3 V à 36 V
- Faible courant d’alimentation standard de 2 mA
- Boîtier TQFN
Applications
- Capteurs de pression
- Jauges de contrainte
- Capteurs de force
- Capteurs de température
- Pont Wheatstone
Vidéos
Schéma fonctionnel simplifié
Publié le: 2024-02-28
| Mis à jour le: 2025-03-25
