Analog Devices Inc. Système d'évaluation MAX31888
Le système d'évaluation MAX31888 d'Analog Devices Inc. démontre le capteur de température 1-Wire® MAX31888 avec fonction d'alarme. Le système EV MAX31888 comprend le kit d'évaluation (kit EV) MAX31888 et le module USB2PMB2. Le logiciel compatible Windows® 7/8/8.1/10 fournit une interface conviviale qui démontre les caractéristiques du MAX31888.Caractéristiques
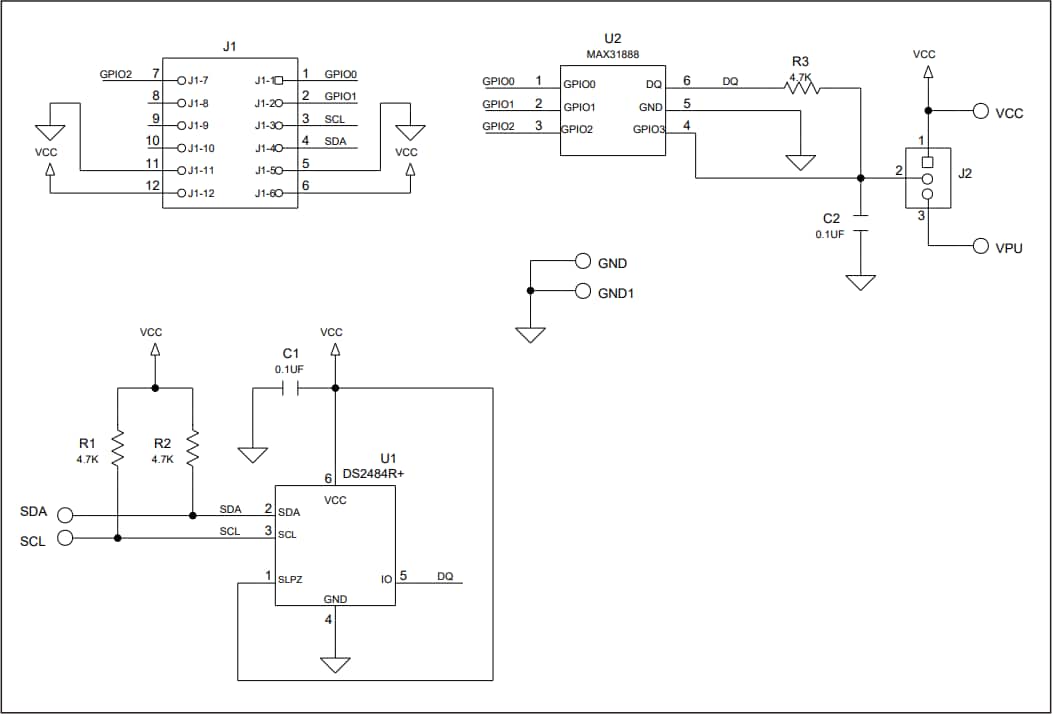
- Convertisseur I2C vers 1-wire embarqué (DS2484)
- Disposition de la carte PCB fiable
- Totalement assemblé et testé
- Logiciel compatible Windows 7/8/8.1/10
Schémas
Publié le: 2021-11-30
| Mis à jour le: 2022-03-11
