Analog Devices Inc. Pilotes de rétroéclairage à LED ASIL B MAX25561
Les pilotes de rétroéclairage LED ASIL B MAX25561 d’Analog Devices Inc. sont des composants à 6 canaux avec un contrôleur Boost en mode courant intégré qui fonctionne sur une plage de fréquence de commutation de 400 kHz à 2,2 MHz et intègre un spectre étalé. Le décalage de phase sélectionnable des canaux de sortie est inclus pour réduire les EMI. Le MAX25561 en boîtier TQFN fournit jusqu’à 220 mA par canal et fonctionne dans une plage de température de -40 °C à +125 °C. Le MAX25561 Analog Devices peut fonctionner jusqu’à des tensions de batterie très basses grâce à un schéma unique de commutation de tension d’entrée. Des diagnostics complets et une interface I2C sont inclus pour répondre aux exigences de conformité du système à l'ASIL B.Caractéristiques
- Fonctionne jusqu’à 3 V sur l’entrée de la batterie tout en maintenant le pilote de grille de 5 V, une large plage de rapport cyclique boost
- Contrôleur CC-CC en mode courant SEPIC ou Boost
- Plage de fréquences de fonctionnement de 400 kHz à 2,2 MHz
- Spectre étendu en option
- Peuvent être synchronisés avec une horloge externe
- Dissipateurs de courant LED
- courant de sortie jusqu’à 220 mA par chaîne
- Faible tension de régulation OUT_
- Déphasage optionnel entre les canaux
- Graduation :
- Rapport de 15 000:1 à 200 Hz
- Externe ou interne (I2C)
- Rapport > 15 000:1 avec graduation hybride
- Pompe de charge intégrée pour piloter la série nMOSFET
- Repli de température à l’aide d’un capteur de température NTC externe
- Option de démarrage rapide sans intervention d'I2 C, n'utilisant que la broche EN
- Interface I2C à CRC, relecture du rapport cyclique et de la fréquence de broches DIM mesurées
- La sortie FLTB fournit des informations de diagnostic
- LED en court-circuit ou ouvertes
- Toute broche OUT_ en court-circuit à GND
- Résistance IREF/RT hors de la plage
- Avertissement/arrêt thermique
- Sous-tension/surtension sur la sortie Boost
- Défaillance de l’oscillateur interne/hors de portée de la bande interdite
- Alimentation interne V18 hors de la plage
- Surintensité d’entrée (mesurée à l’entrée Boost à l’aide d’une résistance de détection externe)
- Comparaison MLI entrée/sortie
- Mesure continue du courant de sortie et discordance du courant (arrêt/drapeau)
- Boîtier TQFN compact
Applications
- Groupes d’instruments automobiles
- Affichages centralisés d'informations automobiles
- Affichages tête haute pour automobile
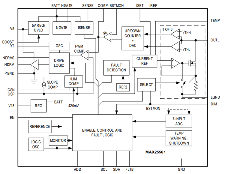
Schéma fonctionnel
Publié le: 2024-02-28
| Mis à jour le: 2025-09-18
