Analog Devices Inc. Entrée numérique source/ dissipateur industriel quadruple MAX22194
L’entrée numérique à dissipation/source industrielle quadruple MAX22194 d'Analog Devices Inc. convertit quatre entrées industrielles de niveau 24 V ou TTL en sorties de niveau logique. Le dispositif dispose d’une interface série qui permet de configurer et de lire des données sérialisées via SPI. Les canaux d’entrée sont configurables individuellement comme des entrées de dissipation (type P) ou de source (type N). Les limiteurs de Courant sur chaque entrée numérique minimisent la dissipation d’énergie tout en assurant la conformité avec la norme CEI 61131-2. Les entrées sont configurables individuellement pour les niveaux 24 V à haute impédance) de type 1/3, type 2, TTL ou HTL avec une seule résistance de réglage du courant. Les dissipateurs de courant ou les sources peuvent être désactivés individuellement. Chaque canal d’entrée dispose d’un filtre programmable contre les perturbations/rebond. Le MAX22194 Analog Devices peut être alimenté à partir d’une plage d’alimentation de champ allant de 8 V à 36 V pour un fonctionnement dissipateur/source et dispose d’un régulateur linéaire de 5 V intégré qui peut fournir jusqu’à 20 mA de courant de charge.Caractéristiques
- Configurables par logiciel
- 4 entrées configurables individuellement comme dissipateur ou source
- Modes type 1/3, type 2, TTL et Hi-Z (HTL)
- Large plage de courant d’entrée précis réglable par résistance de 0,5 mA à 6,75 mA
- Filtres de perturbation programmables
- Diagnostics approfondis (surveillance de la tension d’alimentation, alarmes de température, alarmes de défaillance PCB, arrêt thermique)
- SPI adressable ou en guirlande pour réduire les canaux d'isolement
- Faible dissipation de puissance
- Fonctionne à partir d’une alimentation de champ de 8 V à 36 V
- Faible courant d’alimentation de 2 mA (maximum)
- Solution robuste
- CEI 61000-4-2 air ESD ±15 kV et contact ±8 kV avec une résistance d’impulsion minimale de 680 Ω aux entrées de champ
- CEI 61000-4-5 surtension ±1,2 kV/42 Ω avec une résistance d’impulsion minimale de 680 Ω aux entrées de champ
- Détection d’erreur CRC sur SPI
- Plage de température de fonctionnement : -40 °C à +125 °C
- Solution compacte :
- Régulateur linéaire intégré 5 V, 20 mA
- Interface logique de 2,5 V à 5,5 V
- Sorties de matrice de pilote LED ou GPO
- Boîtier TQFN à 32 broches de 5 mm x 5 mm
Applications
- Contrôleurs logiques programmables (PLC)
- Automatisation industrielle
- Contrôle des processus
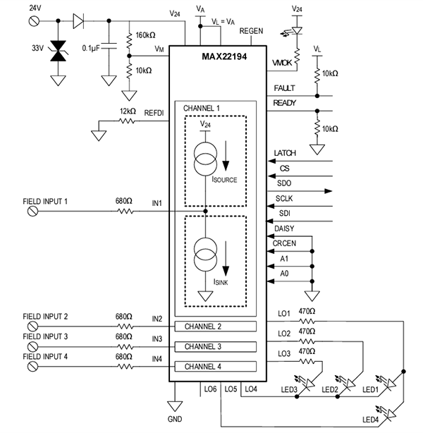
Schéma d’application simplifié
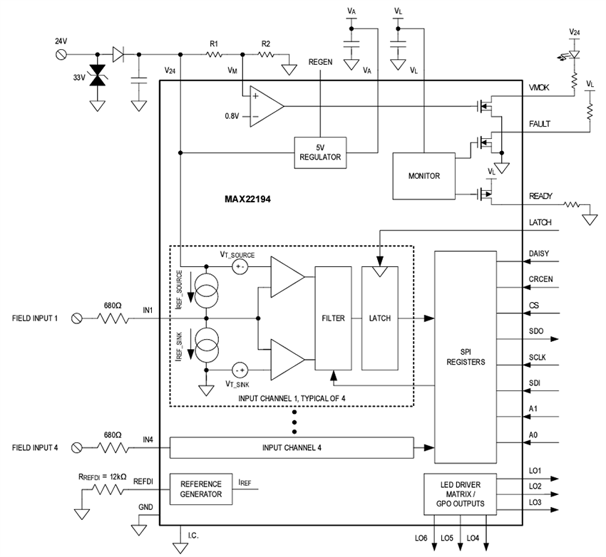
Schéma fonctionnel
Publié le: 2024-09-10
| Mis à jour le: 2025-01-29
