Analog Devices / Maxim Integrated Régulateurs abaisseurs MAX20860A
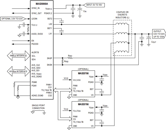
Les régulateur abaisseurs MAX20860 d'Analog Devices / Maxim Integrated sont des abaisseurs de commutation CC-CC abaisseurs biphasés, hautement efficaces et entièrement intégrés dotés d'interfaces PmBus et AVSBu. Ces régulateurs ont une plage de tension d'entrée de 5 V à 16 V, une plage de tensions de sortie de 0,4 V à 5,8 V et une plage de fréquence de commutation configurable de 308 kHz à 2 MHz. Les régulateurs MAX20860A peuvent fonctionner avec jusqu'à deux étages de puissance externes délivrant un courant de charge allant jusqu'à 120 A. Ces régulateurs sont disponibles en boîtier FC2QFN de 4,25 mm x 10 mm avec une plage de température de jonction de -40°C à 125°C. Les applications typiques comprennent l'alimentation des centres de données, les équipements de communication, les équipements de mise en réseau, les serveurs et le stockage, ainsi que les régulateurs de tension au point de charge (PoL).Les régulateurs MAX20860A comportent un système de modulation avancé (AMS) sélectionnable pour fournir des performances améliorées lors de transitoires de charge rapides. Les fonctions de protection comprennent une protection contre les surintensités positives et négatives, une protection contre les surtensions de sortie et une protection contre la surchauffe pour garantir une conception robuste.
Caractéristiques
- Densité de puissance élevée avec un faible nombre de composants :
- Fonctionnement biphasé
- Boîtier compact FC2QFN 36 broches, 4,25 mm x 10 mm
- Compensation interne
- Fonctionnement avec alimentation unique et LDO intégré pour la génération de polarisation
- Larges plages de fonctionnement :
- Adaptable jusqu'à un fonctionnement quatre phases avec des étages de puissance externes
- Plage de tension d'entrée de 5 V à 16 V
- Plage de tensions de sortie de 0,4 V à 5,8 V
- Plage de fréquence de commutation configurable de 308 kHz à 2 MHz
- Plage de température de jonction de -40 °C à 125 °C
- Performance et efficacité optimisées :
- Efficacité maximale de 93 % avec VDDH = 12 V et VOUT = 1,2 V
- Haute efficacité avec alimentation d'entrée polarisée externe en option
- Système de modulation avancé (AMS) pour améliorer la réponse aux transitoires de charge
- Détection différentielle à distance
- Interfaces PmBus et AVSBus :
- Mise à l'échelle adaptative de la tension de la plage de référence de 0,4 V à 0,8 V
- Télémétrie PMBus du courant de sortie, de la tension de sortie, de la tension d’entrée et de la température de jonction
Applications
- Alimentation de centres de données
- Équipement de communications
- Équipements de réseaux
- Serveurs et stockage
- Régulateurs de tension au point de charge
Schéma fonctionnel
Schéma simplifié du circuit d'application
Publié le: 2025-07-09
| Mis à jour le: 2025-07-29
