Analog Devices / Maxim Integrated kit d'évaluation MAX17614EVKIT
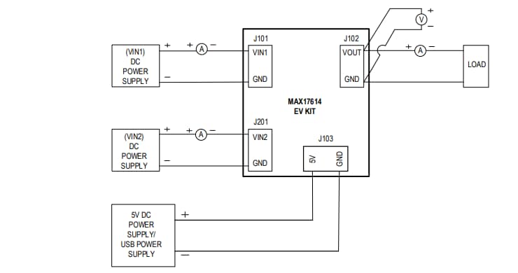
Le kit d’évaluation MAX17614EVKIT d'Analog Devices est une carte de circuit entièrement assemblée et testée conçue pour évaluer le sélecteur de diode/source d’alimentation idéale MAX17614 dans un boîtier TQFN-EP à 20 broches. Le kit permet de connecter deux sources d’alimentation comme entrées et la charge est alimentée par la source d’alimentation à tension plus élevée pour des applications de diode idéale. Pour les applications de sélection de source d’alimentation, la charge reçoit l’alimentation de l’une des deux sources d’alimentation en pilotant les broches EN respectives.Les configurations du kit d’évaluation MAX17614EVKIT d’ADI permettent des paramètres indépendants pour que les deux instances puissent établir des paramètres réglables de surtension, de sous-tension, de blocage de courant inverse et trois types de limites de courant (relance automatique, continue et verrouillage) avec différents seuils de limitation de courant programmables (de 0,15 A à 3 A).
Caractéristiques
- Plage de tension d’entrée de fonctionnement de 4,5 V à 40 V (retirer les diodes TVS D101, D201 et les cavaliers ouverts JU101, JU201 pour étendre la plage de fonctionnement jusqu’à 60 V)
- Diodes TVS 40 V (D101 et D201) sur les bornes d’entrée
- Diode SCHOTTKY (D103) sur les bornes de sortie
- Évalue le verrouillage de sous-tension (UVLO1, UVLO2), le verrouillage de surtension (OVLO1, OVLO2), trois types de limitation de courant et les seuils de limitation de courant
- UVLO programmé sur 4,5 V pour les deux tensions d’entrée
- OVLO programmé sur 40,2 V pour les deux tensions d’entrée
- Entrées d’activation actives hautes relevées en interne
- Limites de courant configurables par cavalier (sélectionnées comme 0,3 A par défaut)
- Types de limitation de courant configurables par cavalier (JU102, JU202) (sélectionnés comme relance automatique par défaut)
- Temps d’effacement de démarrage programmables (C103, C203)
- Signaux d’indication de défaillance (UVOV1, UVOV2, FLAG1, FLAG2)
- Configuration de la carte PCB éprouvée
- Totalement assemblée et testée
Équipement nécessaire
- Kit EV MAX17614
- Deux alimentations CC de 60 V, 4 A
- Multimètres
- Charge réglable (de 0 A à 3,5 A)
- Source d’alimentation USB ou alimentation CC 5 V
Ressources supplémentaires
Schéma de configuration
Disposition de PCB
Publié le: 2023-07-28
| Mis à jour le: 2023-08-02
