Analog Devices Inc. LTM4707 Régulateurs µModule Silent Switcher 3
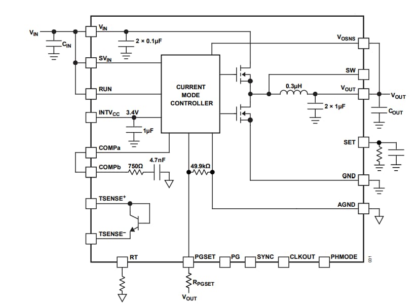
Les régulateurs µModule Silent Switcher 3 LTM4707 d’Analog Devices Inc. présentent une seul résistance qui définit le tension de sortie fournissant une exploitation à gain unitaire sur toute la plage de sortie. Ces régulateurs utilisent une architecture Silent Switcher®3 dotée de condensateurs de dérivation internes à boucle chaude pour atteindre à la fois unbrouillage électromagnétique (EMI) faible et une haute efficacité. Les régulateurs µmodule LTM4707 fonctionnent sur une plage de tension d’entrée de 3 V à 16 V et prennent en charge une plage de sortie de 0,3 V à 6 V. Ces régulateurs disposent d’une architecture à très faible bruit pour obtenir un bruit de sortie à fréquence exceptionnellement basse (<100 khz). les="" régulateurs="" ltm4707="" offrent="" un="" contrôle="" en="" mode="" courant,="" une="" réponse="" transitoire="" rapide,="" une="" capacité="" de="" mode="" continu="" forcé="" (fcm),="" une="" alimentation="" électrique="" power="" good="" programmable="" et="" un="" fonctionnement="" en="" parallèle="" multiphase="" avec="" partage="" de="" courant.="" les="" applications="" typiques="" incluent="" les="" télécommunications,="" les="" réseaux,="" les="" équipements="" industriels,="" l’instrumentation="" à="" faible="" bruit="" et="" les="" alimentations="" électriques="" rf.="">100 khz).>Caractéristiques
- Solution complète en <>2 (PCB à simple face) ou 0,5 cm2 (PCB double face)
- Architecture du commutateur silencieux à faible bruit®3 :
- Émissions EMI ultra-faibles
- BruitRMS ultraléger de 8μV RMS (de 10 Hz à 100 kHz)
- Erreur maximale totale de tension de sortie CC de ±1,5 % sur la ligne, la charge et la température
- Plage de tension d'entrée de 3 V à 16 V
- Plage de tensions de sortie de 0,3 V à 6 V
- Courant de sortie continu maximal de 16 A
- De 300 kHz à 3 MHz, réglable et synchronisable
- Contrôle du mode courant et réponse transitoire rapide
- Capacité de mode continu forcé (FCM)
- Parallélisme multiphase avec partage de courant
- Bonne alimentation programmable
- Disponible dans un boîtier BGA à 49 broches de 6,25 mm × 6,25 mm × 5,07 mm
Applications
- Équipements de télécommunications, de mise en réseau et industriels
- Alimentations électriques RF, y compris PLL, VCO, mélangeurs, LNA et PA
- Instrumentation à faible bruit
- Convertisseurs de données à haute vitesse et haute précision
Schéma fonctionnel
Circuit d'application standard
Graphique de performance
Publié le: 2025-05-30
| Mis à jour le: 2025-06-15
