Analog Devices Inc. Régulateur µModule® CC-CC LTM4691
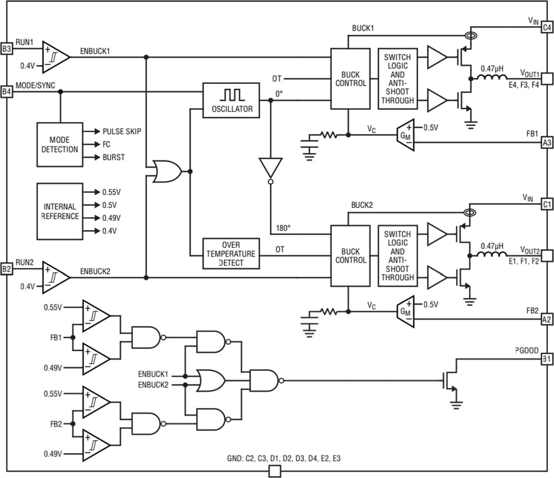
Le régulateur µModule® CC-CC LTM4691 d'Analog Devices Inc. est une alimentation électrique CC-CC complète en mode commutation, à double sortie de 2 A dans un minuscule boîtier LGA de 3,0 mm x 4,0 mm x 1,18 mm., Le boîtier comprend le contrôleur de commutation, des FET de puissance, des inducteurs et tous les composants auxiliaires. Fonctionnant sur une plage de tension d’entrée de 2,25 V à 3,6 V, le LTM4691 prend en charge deux sorties avec une plage de tension de sortie programmable de 0,5 V à 2,5 V définie par des résistances externes. La conception à haut rendement fournit jusqu’à 2 A de courant continu sur chaque sortie. Seuls des condensateurs de découplage d'entrée et de sortie sont nécessaires.Le LTM4691 fonctionne en mode continu forcé pour un faible bruit et un mode saut d’impulsion ou rafale pour un haut rendement à faible charge. La fréquence de commutation Buck standard est de 2 MHz et peut être synchronisée de 1 MHz à 3 MHz. Sa haute fréquence de commutation et son architecture en mode courant permettent une réponse transitoire très rapide aux changements de ligne/charge sans sacrifier la stabilité.
Les autres caractéristiques comprennent des seuils de fonctionnement de précision, un signal PGOOD, une protection contre les surtensions de sortie, une coupure thermique et une protection contre les courts-circuits de sortie. Le LTM4691 est sans plomb et conforme à la directive RoHS.
Caractéristiques
- Minuscule boîtier LGA de 3 mm x 4 mm x 1,18 mm à profil mince et montage en surface
- Plage de tension d’entrée de 2,25 V à 3,6 V
- Courant de sortie CC 2 A double
- Régulation de tension de sortie totale de ±1,5 %
- Réponse transitoire rapide, contrôle du mode courant
- Synchronisation de fréquence externe
- Fonctionnement hors phase de 180 °
- Indicateur de bonne alimentation
- Modes sélectionnables
- Mode de saut d'impulsion
- Fonctionnement en mode Burst®
- Mode continu forcé
- Démarrage progressif interne
- Compensation interne
- Protection contre les surtensions, les surintensités et les surchauffes
- Sans plomb et conforme à la directive RoHS
Applications
- Télécommunications et mise en réseau
- Équipements industriels
- Régulation du point de charge (PoL)
- Alimentations de cœur ASIC et FPGA
Circuit d'application standard
Schéma fonctionnel
Publié le: 2020-06-01
| Mis à jour le: 2024-10-03
