Analog Devices Inc. Régulateurs abaisseurs CC-CC LTM4640
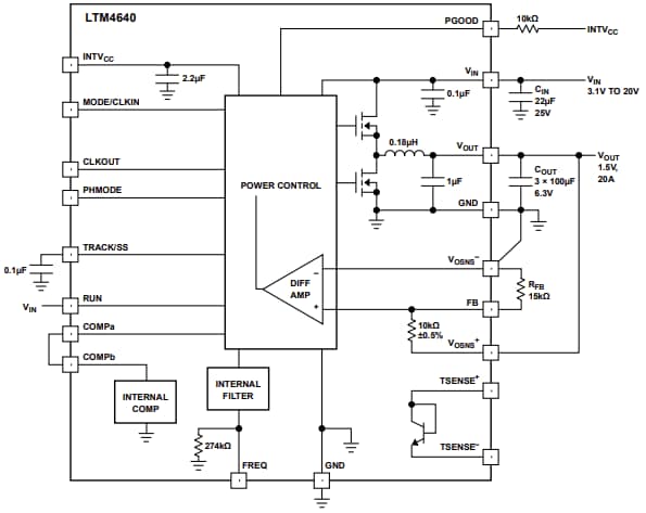
Les régulateurs abaisseurs DC-DC LTM4640 d’Analog Devices sont des régulateurs d’alimentation μModule®® (micromodule) de 20 A en mode de commutation, qui prennent en charge le fonctionnement en mode de conduction discontinue (DCM) sélectionnable. Ces régulateurs prennent également en charge une plage de tensions de sortie de 0,6 V à 3,3 V, définie par une seule résistance externe. Les régulateurs LTM4640 présentent une fréquence de commutation élevée et une architecture de mode de courant de vallée à durée d’activation contrôlée, ce qui permet une réponse transitoire rapide aux variations de ligne et de charge. Ces régulateurs sont compatibles avec les broches des régulateurs LTM4626, LTM4638 et LTM4657. Les régulateurs LTM4640 d'ADI sont disponibles avec une finition de borne conforme à la directive RoHS et dans des dimensions de 6,25 mm x 6,25 mm x 5,07 mm. Ces régulateurs sont utilisés dans applications tels que les équipements de diagnostic médical, les systèmes de débogage des réseaux et les équipements industriels.Caractéristiques
- Solution complète <1>1>2 (PCB à simple face) ou 0,5 cm2 (PCB double face)
- Large plage de tension d'entrée de 3,1 V à 20 V
- Courant de sortie CC jusqu'à 20 A
- Plage de tensions de sortie de 0,6 V à 3,3 V
- Réponse transitoire rapide
- Erreur maximale totale de la tension de sortie CC de ±1,5 %
- Amplificateur différentiel pour la télédétection
- Indicateur de bonne alimentation (PG)
- Partage de courant en parallèle multiphase avec jusqu'à 4 x LTM4640s
- Protection contre les Surtensions et les surchauffes
- Boîtier BGA 49 broches, 6,25 mm x 6,25 mm x 5,07 mm
- Finition des terminaux conforme RoHS
Applications
- Unités de stockage sur rack et cartes
- Télécom et datacom
- Réseaux
- Équipement industriel
- Systèmes de test et de débogage
Vidéos
Schéma de circuit d'application standard
Schéma fonctionnel simplifié
Publié le: 2025-01-29
| Mis à jour le: 2025-07-30
