Analog Devices Inc. Contrôleur abaisseur de mode de tension CC-CC LTC7883
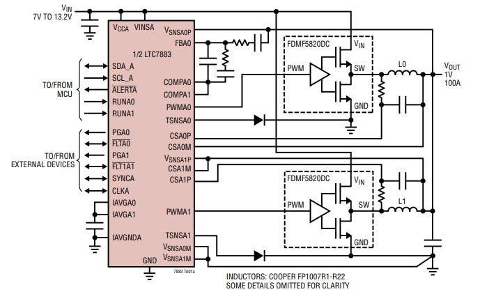
Le contrôleur abaisseur de mode de tension CC-CC LTC7883 d'Analog Devices Inc. utilise une fréquence constante, une modulation en tête de signal et une architecture en mode tension pour d'excellentes réponse transitoire et régulation de sortie. Ce contrôleur intègre une interface série compatible PMBus/I2C permet de surveiller la tension, le courant, la température et les défaillances. Cette interface est également idéale pour la tension de programmation, le démarrage et l'arrêt progressif, le séquençage, les marges, l'AVP et les limites UV/OV/OC. Chaque canal PWM du contrôleur LTC7883 peut produire des tensions de sortie de 0,1 V à 5,25 V à l'aide d'une large plage d'étages de puissance compatibles 3,3 V. Ces étages de puissance comprennent des blocs d'alimentation, des DrMOS ou des pilotes FET discrets. Le contrôleur LTC7883 offre une fréquence PWM programmable, ou une synchronisation à une horloge externe, de 250 kHz à 2,5 MHz, un partage de courant PolyPhase® précis et une plage d'alimentation de CI de 3 V à 13,2 V. Ce contrôleur prend en charge le démarrage avec une charge pré-polarisée et permet une programmation optionnelle de la résistance pour certains paramètres clés. Le contrôleur LTC7883 est fourni en boîtier BGA à 99 fils de 9 mm x 7,5 mm. Les applications standard incluent les systèmes d'alimentation distribuée à courant élevé, les serveurs, les équipements de réseau et de stockage et la régulation d'alimentation intelligente et économe en énergie.Caractéristiques
- Interface série conforme PMBus/I2C
- Surveillance de la tension, du courant, de la température et des défaillances
- Tension de programme, démarrage/arrêt progressif, séquençage, marge, AVP et limites UV/OV/OC
- 3 V ≤ VINSNS ≤ 38 V, 0,1 V (limité par DrMOS tON_MIN) ≤ VOUT ≤ 5,25 V
- Erreur de tension de sortie de ±0,5 %
- Fréquence PWM programmable, ou synchronisation à une horloge externe, de 250 kHz à 2,5 MHz
- Partage de courant PolyPhase® précis
- EEPROM interne avec enregistrement des défauts et conducteur de masse
- Plage d'alimentation du CI de 3 V à 13,2 V
- Détection de courant DCR d'inductance ou de résistance
- Moniteur de bonne sortie d'alimentation
- Prise en charge du démarrage en charge pré-polarisée
- Programmation de résistance optionnelle pour les paramètres clés
- Boîtier BGA à 99 fils de 9 mm x 7,5 mm
Applications
- Systèmes d'alimentation distribués à haute intensité
- Serveurs et équipements de réseau et de stockage
- Régulation d'alimentation intelligente et économe en énergie
Schéma de principe
Circuit d'application standard
Graphique de performance
Publié le: 2022-01-19
| Mis à jour le: 2024-06-26
