Analog Devices Inc. Convertisseur CC-CC à condensateur commuté LTC7825
Le convertisseur CC-CC à condensateur commuté LTC7825 d’Analog Devices Inc. est un composant monolithique entièrement intégré avec un haut rendement et une architecture à condensateur commuté dans les applications avec un rapport de tension entrée-sortie 2:1. L'entrée du LTC7825 peut résister aux transitoires de tension allant jusqu'à 40 V lorsqu'elle est protégée par un MOSFET en option entre VIN et VHIGH. L’entrée et la sortie sont entièrement déconnectées en cas de court-circuit. Le LTC7825 dispose de diodes d’amorçage intégrées et fournit une solution compacte et économique pour les applications de bus intermédiaire à haute puissance nécessitant des protections de limite de courant. La fréquence de commutation de fonctionnement peut être programmée de manière linéaire de 100 kHz à 1,4 MHz. Le convertisseur CC/CC à condensateur commuté LTC7825 d'Analog Devices Inc. est disponible dans un boîtier LGA (LQFN) de 4 mm x 5 mm.Caractéristiques
- Large plage de tension VHIGH/ VLOW de 0 V/0 V à 24 V/12 V
- Large plage d'alimentation VCC de 4,5 V à 38 V
- Rendement très élevé de 97 % à charge 10 A
- Protection contre les surtensions en entrée avec un MOSFET externe de protection contre les surtensions
- Protection contre les courts-circuits en entrée et en sortie
- Démarrage progressif en fonctionnement stable
- EXTVCC capable d’une entrée 5 V à 14 V pour un haut rendement
- Limitation et protection du courant d’appel
- Diodes d'amorçage intégrées
- Fréquence de fonctionnement programmable de 100 kHz à 1,4 MHz
- Disponible en boîtier LGA (LQFN) 4mm x 5mm
Applications
- Produits électroniques grand public
- Applications industrielles
- Applications sur batterie
Application standard
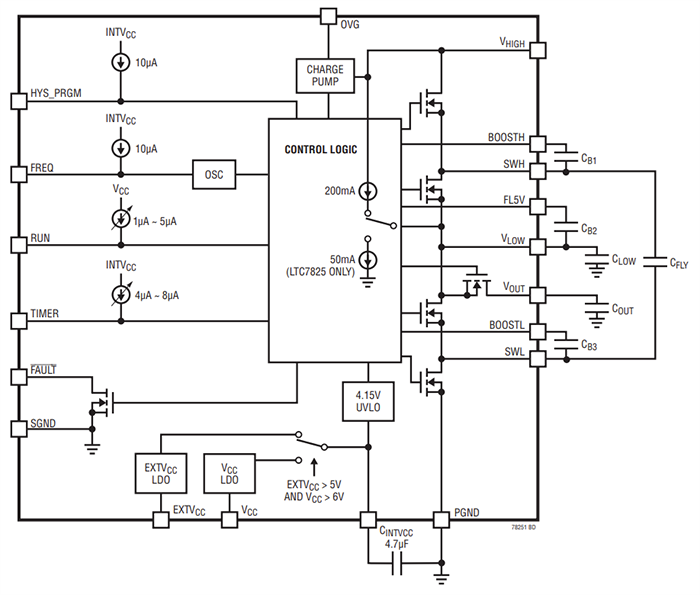
Schéma fonctionnel
Publié le: 2024-01-12
| Mis à jour le: 2025-03-25
