Analog Devices Inc. Contrôleur synchrone à triple sortie LTC7818
Le contrôleur synchrone à triple sortie LTC7818 d'Analog Devices Inc. est un contrôleur régulateur de commutation CC-CC synchrone à haute performance qui pilote tous les étages MOSFET de puissance à canal N. Une architecture en mode courant à fréquence constante permet une fréquence de commutation verrouillable en phase jusqu’à 3 MHz. Le LTC7818 fonctionne sur une large plage d’alimentation d’entrée de 4,5 V à 40,0 V. Lorsqu'il est polarisé à partir de la sortie du convertisseur boost ou d'une autre alimentation auxiliaire, le LTC7818 peut fonctionner à partir d'une alimentation d'entrée pouvant descendre à 1 V après le démarrage.Le très faible courant de repos à vide prolonge la durée de fonctionnement dans les systèmes alimentés par batterie. La compensation OPTI-LOOP® optimise la réponse transitoire sur une large plage de valeurs de capacité de sortie et d’ESR. Le LTC7818 dispose d’une référence de précision de 0,8 V pour les abaisseurs, d’une référence de 1,2 V pour le boost et d’un indicateur de sortie power-good. Le LTC7818 dispose également d’une exploitation à spectre étalé, qui réduit considérablement le bruit de crête rayonné et conduit sur les alimentations d’entrée et de sortie, ce qui facilite la conformité aux normes EMI (interférences électromagnétiques).
Le contrôleur synchrone triple sortie LTC7818 d’Analog Devices Inc. est disponible en boîtier QFN-40 de 6 mm x 6 mm.
Caractéristiques
- Contrôleurs synchrones double buck plus simple boost
- IQ de fonctionnement faible - 14 μA (14 V à 3,3 V, canal 1 activé)
- Les sorties restent en régulation via une manivelle froide jusqu’à une tension d’alimentation d’entrée de 1 V
- Large plage de tension d’entrée de polarisation de 4,5 V à 40 V
- Tensions de sortie buck et boost jusqu’à 40 V
- Exploitation à spectre étalé
- Détection de courant RSENSE ou DCR
- Cycle de service de 100 % pour le MOSFET synchrone boost
- Plage de fréquence fixe programmable de 100 kHz à 3 MHz
- Plage de fréquence à verrouillage de phase de 100 kHz à 3 MHz
- Exploitation en mode rafale à faible ondulation, saut d’impulsion ou continu sélectionnable à faible charge
- Sortie moniteur de courant de canal boost
- IQ d’arrêt faible de 1,5 μA
- Petit boîtier QFN à 40 fils de 6 mm x 6 mm
Applications
- Automobile et transport
- Industriel
- Militaire et avionique
Vidéos
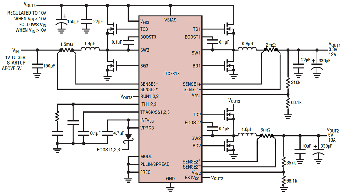
Application standard
