Analog Devices Inc. Contrôleur Buck/Buck/Boost triple sortie LTC7811
Le contrôleur Buck/Buck/Boost triple sortie LTC7811 d'Analog Devices est un contrôleur régulateur de commutation CC/CC triple sortie (buck/buck/boost) haute performance qui pilote tous les étages MOSFET de puissance à canal N. Son architecture de mode courant à fréquence constante permet une fréquence de commutation verrouillable en phase jusqu'à 3 MHz. Le LTC7811 fonctionne sur une large plage d'alimentation d'entrée de 4,5 V à 40 V. Lorsqu'il est polarisé à partir de la sortie du convertisseur boost ou d'une autre alimentation auxiliaire, le LTC7811 peut fonctionner à partir d'une alimentation d'entrée pouvant descendre à 1 V après le démarrage.Le très faible courant de repos à vide prolonge la durée de fonctionnement dans les systèmes alimentés par batterie. La compensation OPTI-LOOP® permet d'optimiser la réponse transitoire sur une large plage de valeurs de capacité de sortie et d'ESR. Le LTC7811 dispose d'une référence de précision de 0,8 V pour les bus Buck, d'une référence de 1,2 V pour le boost et d'un indicateur de sortie Power Good.
Le LTC7811 d'Analog Devices dispose en outre d'un fonctionnement à spectre étalé, qui réduit considérablement le bruit de crête rayonné et conduit sur les alimentations d'entrée et de sortie, ce qui facilite la conformité avec les normes EMI (interférence électromagnétique).
Caractéristiques
- Contrôleurs Buck synchrones doubles plus simple Boost
- IQ de fonctionnement faible
- 14 μA (14 V à 3,3 V, canal 1 activé)
- Les sorties restent en régulation via une manivelle froide jusqu'à une tension d'alimentation d'entrée de 1 V
- Large plage de tension d'entrée de polarisation de 4,5 V à 40 V
- Tensions de sortie buck jusqu'à 40 V
- Tension de sortie boost limitée uniquement par les composants externes
- Fonctionnement à spectre étalé
- Détection de courant RSENSE ou DCR
- Indicateur de batterie faible pour les applications automobiles
- Fréquence fixe programmable (100 kHz à 3 MHz)
- Fréquence de verrouillage de phase (100 kHz à 3 MHz)
- Fonctionnement en Burst Mode® à faible ondulation, saut d'impulsion ou continu sélectionnable à faible charge
- Sortie moniteur de courant de canal boost
- IQ à faible tension d'arrêt 1,5 μA
- Petit boîtier QFN de 6 mm × 6 mm à 40 fils
- Homologation automobile AEC-Q100 en cours
Applications
- Automobile et transport
- Industriel
- Militaire/avionique
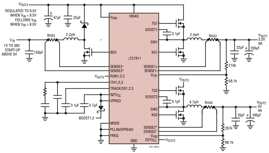
Application standard
Publié le: 2021-06-28
| Mis à jour le: 2022-03-11
