Analog Devices Inc. Contrôleur Boost synchrone à faible IQ LTC7804
Le contrôleur Boost synchrone à faible IQ LTC7804 d'Analog Devices est un contrôleur régulateur de commutation CC-CC boost synchrone haute performance qui pilote un étage MOSFET de puissance à canal N. Le redressement synchrone augmente l'efficacité, réduit les pertes de puissance et facilite les exigences thermiques. Une architecture de mode courant à fréquence constante permet une fréquence de commutation verrouillable en phase jusqu'à 3 MHz. Le LTC7804 fonctionne sur une large plage d'alimentation d'entrée de 4,5 V à 40 V. Lorsqu'il est polarisé à partir de la sortie du convertisseur Boost, le LTC7804 peut fonctionner à partir d'une alimentation d'entrée aussi basse que 1 V après le démarrage.Le très faible courant de repos à vide prolonge la durée de fonctionnement dans les systèmes alimentés par batterie. La compensation OPTI-LOOP permet d'optimiser la réponse transitoire sur une large plage de valeurs de capacité de sortie et d'ESR. La broche MODE sélectionne entre le fonctionnement en mode rafale, le mode saut d'impulsion ou le mode courant d'inductance continu à faible charge. Le LTC7804 dispose également d’un fonctionnement à spectre étalé, qui réduit considérablement le bruit de crête rayonné et conduit sur les alimentations d’entrée et de sortie, ce qui facilite la conformité aux normes EMI (interférences électromagnétiques).
Caractéristiques
- Fonctionnement synchrone pour une efficacité maximale et une dissipation de chaleur réduite
- Large plage VIN de 4,5 V à 40 V et fonctionne jusqu’à 1 V après le démarrage
- Tension de sortie jusqu’à 40 V
- IQ de fonctionnement faible de 14 μA
- IQ d’arrêt faible de 1,2 μA
- Exploitation à spectre étalé
- Capacité de rapport cyclique traversant/100 % pour MOSFET synchrone
- Détection de courant DCR à inducteur ou RSENSE
- Fréquence fixe programmable (100 kHz à 3 MHz)
- Fréquence de verrouillage de phase (100 kHz à 3 MHz)
- Exploitation en Burst Strip® à faible ondulation, saut d’impulsion ou continu sélectionnable à faible charge
- Boîtiers QFN et MSOP 3 mm × 3 mm 16 broches endurcis thermiquement
Applications
- Automobile et transport
- Industriel
- Militaire/avionique
- Télécommunications
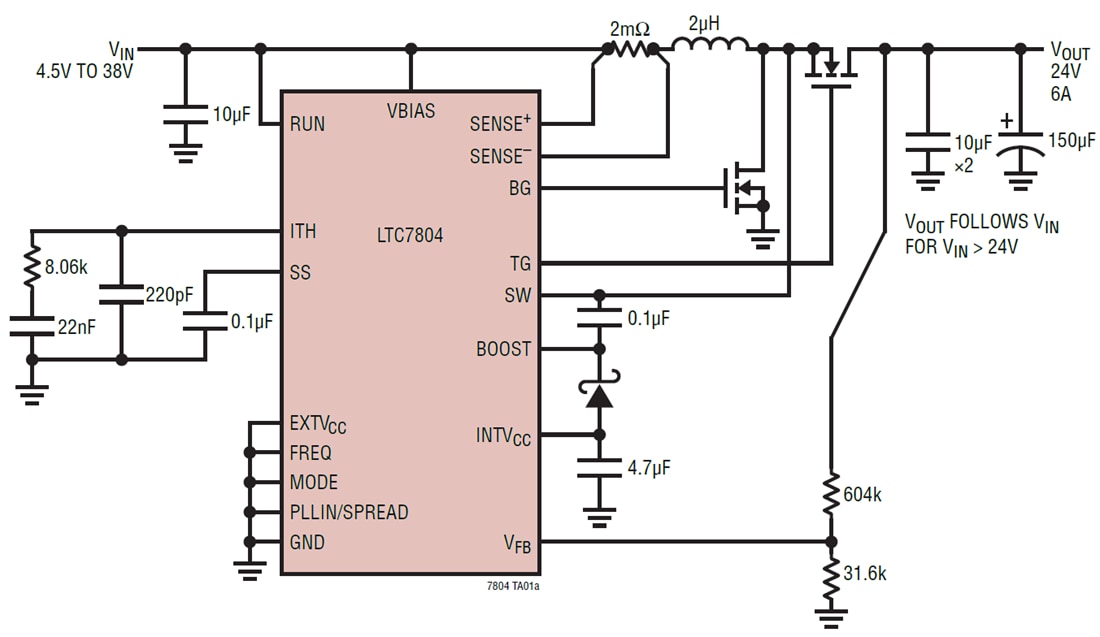
Application standard
RESSOURCES SUPPLÉMENTAIRES
Ajouter un rail positif efficace à une alimentation négative unipolaire
Cet article présente une solution complète pour une conception très efficace et relativement simple permettant d'ajouter un rail positif à une alimentation négative unipolaire à l'aide d'un contrôleur Boost.
