Analog Devices Inc. Pilotes demi-pont LTC7063
Les pilotes demi-pont LTC7063 d'Analog Devices Inc. pilotent deux MOSFET à canal N dans une configuration à demi-pont avec des tensions d'alimentation jusqu'à 140 V. Les pilotes côté haut et côté bas peuvent piloter les MOSFET avec une référence de terre différente en offrant une immunité transitoire et un bruit. L'utilisation de MOSFET haute tension à grande capacité de grille est autorisée par les puissants MOSFET élévateurs 1,5 Ω et abaisseurs 0,8 Ω. Ces pilotes LTC7063 disposent d'une entrée MLI (modulation de largeur d'impulsion) à trois états, de délais d'allumage/arrêt réglables, d'une protection contre le courant traversant et d'un indicateur de défaut de drain ouvert. Les pilotes demi-pont LTC7063 fonctionnent sur une plage de température de -40 °C à +150 °C, un courant d'alimentation de 400 µA, une tension d'entrée maximale de 140 V et une plage de tension d'exploitation du CI de 6 V à 14 V. Ces pilotes LTC7063 sont idéalement utilisés dans les systèmes d'alimentation automobiles et industriels, les systèmes d'alimentation de télécommunications et les convertisseurs à demi-pont et pont complet.Caractéristiques
- Architecture de pilote de grille flottante symétrique unique
- Différence entre les terres d'entrée et de sortie
- Protection adaptative contre le courant traversant
- Temps mort programmable
- Entrée MLI à trois états avec broche activée
- VCCUVLO/verrouillage de surtension (OVLO) et verrouillage de sous-tension (UVLO) des alimentations flottantes
- Pilote des MOSFET à canal N doubles
- Indicateur de défaillance à drain ouvert
- Disponible en MSOP à 12 fils endurci thermiquement
Caractéristiques techniques
- Plage de tension d'exploitation du CI de 6 V à 14 V
- Plage de tension de commande de grille de 4 V à 14 V
- Plage de tension d'alimentation de -0,3 V à 15 VCC
- Abaissement de 0,8 Ω, élévation de 1,5 Ω pour un allumage/arrêt rapide
- Courant d'alimentation 400 µA
- Tension d'entrée maximale de 140 V
- Tension maximum absolue 150 V
- Plage de température de jonction de fonctionnement de –40 °C à +150 °C
- Plage de températures de stockage : -65 °C à 150 °C
Applications
- Systèmes d'alimentation automobiles et industriels
- Systèmes d'alimentation de télécommunications
- Convertisseurs en demi-pont et pont complet
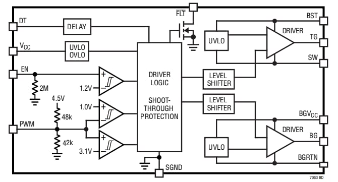
Schéma fonctionnel
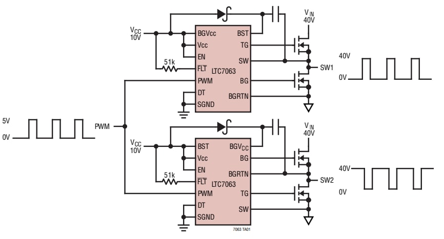
Schéma du circuit d’application
Publié le: 2023-05-08
| Mis à jour le: 2023-07-17
