Analog Devices Inc. eFuses à faible courant de repos LTC4381
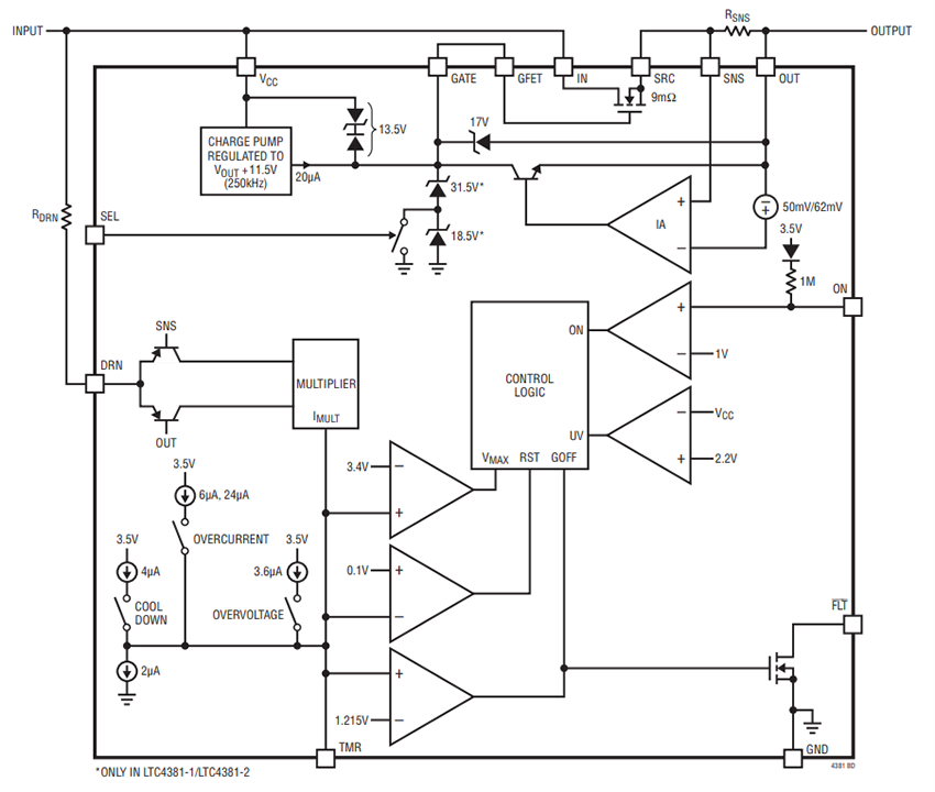
Les eFuses à faible courant de repos LTC4381 d'Analog Devices constituent une solution intégrée avec un MOSFET interne à canal N 9 m Ω. Une protection contre les surtensions est fournie en limitant la tension de grille MOSFET à canal N 9 m Ω interne pour limiter la tension de sortie à une valeur sûre en cas de surtension tels que les décharges de charge dans les automobiles. La zone de fonctionnement sûre du MOSFET est testée en production et garantie pour les contraintes pendant les transitoires à haute tension. Des tensions de limitation de sortie fixes sont sélectionnables pour les systèmes 12 V et 24 V/28 V. Pour les systèmes de n’importe quelle tension jusqu’à 80 V, utilisez les versions à pince réglable.Une protection contre les surintensités est également fournie. Un multiplicateur interne génère un courant de broche TMR proportionnel à VDS et ID de sorte que le temps de fonctionnement dans des conditions de surintensité et de surtension soit limité conformément à la contrainte du MOSFET. La broche de grille peut piloter des MOSFET dos-à-dos pour une protection d’entrée inverse, éliminant la chute de tension et la dissipation d’une solution de diode SCHOTTKY. Un faible courant de fonctionnement 6 μA permet une utilisation dans les applications toujours actives et alimentées par batterie.
Les eFuses à faible courant de repos LTC4381 Analog Devices sont disponibles en boîtier plastique DFN (7 mm × 5 mm) à 32 fils et fonctionnent dans une plage de température de -40 ° à +125 °C.
Caractéristiques
- Supporte des surtensions jusqu’à 100 V
- MOSFET à canal N 9 m Ω interne
- Zone de fonctionnement sécurisée garantie 20 ms à 70 V, 1 A
- Faible courant de repos 6 µA
- Fonctionne à travers la manivelle à froid automobile
- Large plage de tension de fonctionnement 4 V à 72 V
- Aucun téléviseur d’entrée nécessaire
- Protection contre les surintensités
- Tension de limitation de sortie réglable ou 28,5 V/47 V interne sélectionnable
- Protection d’entrée inverse à -60 V
- Seuil d'allumage réglable
- Minuteur de défaillance réglable avec accélération de contrainte MOSFET
- Options de verrouillage et de réessai
- Rapport cyclique de réessai faible en cas de défaillance
- Boîtier DFN à 32 fils (7 mm × 5 mm)
Applications
- Systèmes automobiles de 12 V, 24 V et 48 V
- Protection contre les surtensions avioniques/industrielles
- Permutable à chaud/insertion sous tension
- Commutateur côté haut pour systèmes alimentés par batterie
- Protection de perte de charge automobile
Application standard
Schéma fonctionnel
