Analog Devices Inc. Régulateurs CC-CC Buck à nano puissance LTC3336
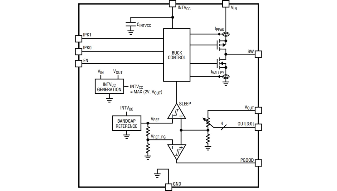
Les régulateurs CC-CC buck à nano puissance LTC3336 d'Analog Devices fournissent jusqu’à 250 mA de courant de sortie à partir d’une entrée 2,5 V à 15 V. Le courant de repos en entrée du LTC3336 est généralement de 80 nA pour des tensions de sortie inférieures à 2,4 V. Pour les paramètres de tension de sortie ≥ 2,4 V, le courant de repos du régulateur buck est prélevé de la sortie régulée VOUT. Ce mode de fonctionnement réduit considérablement le courant de repos VIN d’un facteur d’environ VIN/VOUT.Le régulateur Buck LTC3336 utilise un contrôle de tension hystérétique pour réguler la sortie via une rétroaction interne de la broche de détection VOUT. La tension de sortie peut être programmée sur l’une des seize valeurs fixes différentes. En cas de décrochage, le MOSFET à canal P est activé à 100 %.
Les courants d’entrée de crête à 10 mA, 30 mA, 100 mA et 300 mA sont sélectionnables par broche, ainsi que les tensions de sortie des 1,2 V, 1,5 V, 1,6 V 1,8 V, 2 V, 2,4 V, 2,5 V, 2,8 V, 3 V, 3,2 V, 3,3 V, 3,6 V, 3,7 V, 4,1 V 4,2 V et 5 V.
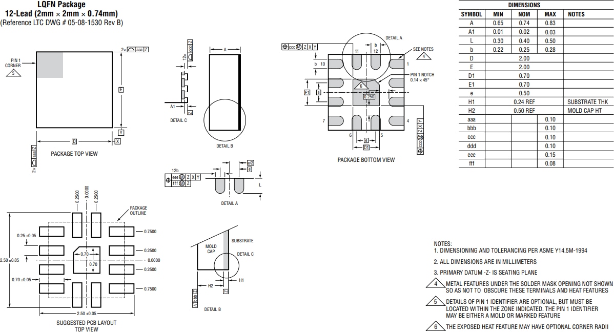
Le régulateur CC-CC Buck à nano puissance LTC3336 d’Analog Devices Inc. est proposé en boîtier LQFN compact à 12 fils.
Caractéristiques
- Plage de tension d’entrée de 2,5 V à 15 V
- Courant de sortie jusqu’à 250 mA
- IVIN = 65 nA (IRegulation, sans charge)
- Plage de tension de sortie de 1,2 V à 5 V
- 16 tensions de sortie fixes programmées via des entrées torsadées à 4 broches
- Mode de décrochage à faible IQ
- 4 courants VIN de crête programmés via 2 entrées torsadées à broches (10 mA, 30 mA, 100 mA, 300 mA)
- Sortie de bonne alimentation (PGOOD)
- Plage de température de jonction de fonctionnement de -40 °C à +125 °C
- Boîtier 2 mm x 2 mm LQFN-12
Applications
- Systèmes alimentés par batterie primaire à faible puissance
- Capteurs industriels à distance
- Alimentations et batteries de secours Keep-alive
- Verrous de porte électroniques
- Applications SmartMesh®
- Traqueurs d'actifs
Circuit d'application standard
Schéma fonctionnel
Profil du boîtier
Publié le: 2021-08-30
| Mis à jour le: 2023-06-09
