Analog Devices Inc. Régulateurs abaisseurs synchrones LTC3306
Les régulateurs abaisseurs synchrones LTC3306 d'Analog Devices Inc. sont des convertisseurs CC/CC abaisseurs synchrones monolithiques monolithiques à très petit rendement et faible bruit, capables de fournir un courant de sortie moyen de 1,75 A (maximum) à partir d'une alimentation d'entrée de 2,25 V à 5,5 V. Ces régulateurs atteignent des réponses transitoires rapides et une régulation précise dans une minuscule taille de solution utilisant une fréquence constante, un contrôle du mode de courant de crête à la fréquence de commutation de 2 MHz et un temps d’allumage minimal de 22 ns. Les modes disponibles comprennent un mode continu forcé pour un bruit plus faible, ou un fonctionnement en Burst Mode® (mode rafale) a faible ondulation pour un rendement supérieur à faible charge.Disponible avec une sortie programmable par résistance externe ou des tensions de sortie fixes de 500 mV à 3,65 V par incréments de 50 mV, le LTC3306 permet un fonctionnement à 100 % du rapport cyclique qui fournit une très faible tension de décrochage. Les autres caractéristiques comprennent une sortie PGOOD de haute précision, un
seuil d’activation de précision, une protection contre les surtensions de sortie, un arrêt thermique et une protection contre les courts-circuits de sortie. Les régulateurs abaisseurs synchrones LTC3306 d’Analog Devices Inc. sont disponibles en boîtier WLCSP à 6 broches de 1,6 mm × 1 mm et pas de 0,5 mm.
Caractéristiques
- Mode rafale à faible ondulation ou mode de fonctionnement continu forcé
- Rendement élevé
- NMOS 30 mΩ
- PMOS 100 mΩ
- Contrôle du mode de courant de crête
- Large bande passante
- Réponse rapide aux transitoires
- Tolère en toute sécurité la saturation de l'inducteur en cas de surcharge
- Seuil d'activation de précision de 400 mV
- Faible courant d'arrêt (1 μA)
- Compensation interne
- Démarrage progressif interne
- Bonne sortie d'alimentation
- Un minuscule boîtier WLCSP et quelques petits composants externes fournissent une taille de solution complète de 9 mm2
Applications
- Alimentations à usage général, industrielles et GSM
- Systèmes d'alimentation CC distribués (POL)
- Alimentations de cœur FPGA, ASIC et µP
Caractéristiques techniques
- Plages de tension
- Entrée de 2,25 V à 5,5 V (VIN)
- Sortie de 0,5 V à 3,65 V (VOUT) avec précision de ±1,0 %
- Fréquence de commutation standard de 2 MHz
- Seuil d'activation 400 mV
- Temps d'allumage minimal de 22 ns
- Durée de démarrage progressif de 0,25 ms à 3 ms
- Plage de température de jonction de fonctionnement de : -40 °C à +125 °C
Application standard
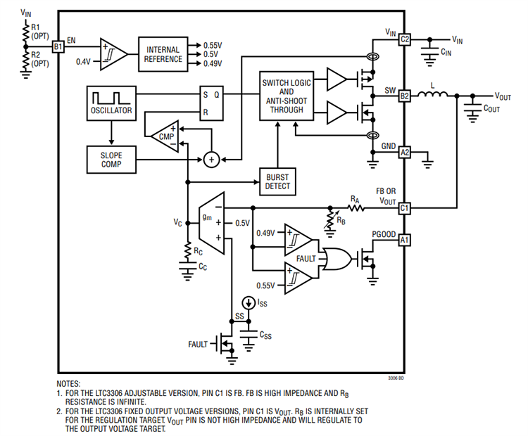
Schéma fonctionnel
Publié le: 2023-02-27
| Mis à jour le: 2024-03-26
