Analog Devices Inc. Pilote à pont complet ultra-compact LT8722 4 A/15 V
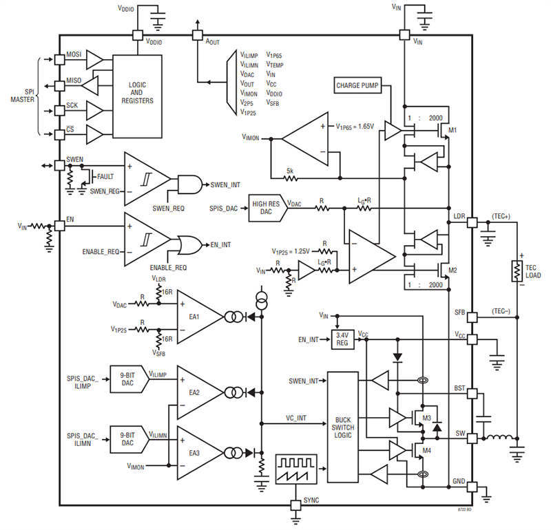
Le pilote à pont complet ultra-compact 4A/15V LT8722 d'Analog Devices Inc. est un convertisseur CC/CC à pont complet monolithique haute performance et haute efficacité. Un côté du pont complet est piloté par un étage de puissance buck à modulation de largeur d'impulsion (PWM), tandis que l'autre est piloté par un étage de puissance linéaire. Le LT8722 délivre jusqu'à ±54 W de puissance à la charge tout en ne nécessitant qu'une seule inductance. Un convertisseur numérique-analogique (CAN) 25 bits intégré contrôle la tension de sortie du LT8722. Deux CAN supplémentaires de 9 bits contrôlent les limites positives et négatives du courant de sortie. Une broche de télémétrie à sortie analogique peut surveiller des paramètres sélectionnables via SPI tels que VIN, VOUT, IOUT ou la température de jonction du LT8722.Une interface périphérique série (SPI) peut configurer et contrôler le LT8722, offrant la flexibilité de régler la tension de sortie souhaitée, les limites de courant de sortie, les limites de tension, la fréquence de commutation et le comportement ON/OFF Le SPI fonctionne jusqu'à 10 MHz, ce qui permet une lecture et un contrôle rapides. Les techniques de commutation silencieuse minimisent les émissions EMI/EMC tout en offrant un rendement élevé à des fréquences de commutation élevées. Le LT8722 d'Analog Devices fonctionne à partir d'une seule alimentation de 3,1 V à 15 V,il est fournit dans un boîtier LQFN 3 mm × 3 mm
Caractéristiques
- Contrôle numérique de la tension de sortie sur 25 bits
- Large plage de tension d'entrée de 3,1 V à 15 V
- Courant de sortie ±4 A
- Puissance de sortie élevée jusqu'à 54 W
- Haute efficacité à haute fréquence, 92,6 % d'efficacité à 4 A, 15 VIN, fSW = 3 MHz
- Interrupteurs de puissance intégrés 4 A
- Architecture Silent Switcher®
- L'interface SPI permet aux utilisateurs de :
- Régler la tension de régulation de la sortie
- Définir les limites du courant de sortie
- Vérifier l'état de l'appareil
- Activer/désactiver la sortie
- Sortie analogique pour diagnostic/télémétrie
- Réglable et synchronisable de 500 kHz à 3 MHz
- Petit boîtier 3 mm x 3 mm 18-lead LQFN
Applications
- Commande précise pour pilotage d'un refroidisseur thermoélectrique (TEC)
- Refroidissement de l'ensemble optique émetteur (TOSA)
- Régulation de la température de l'amplificateur à fibre dopée à l'erbium (EDFA)
- Refroidissement des circuits intégrés photoniques (PIC)
- Contrôle du miroir LiDAR
- Commande de moteurs
Application standard
Schéma fonctionnel
Publié le: 2024-07-04
| Mis à jour le: 2025-01-29
