Analog Devices Inc. Régulateurs Silent Switcher®2 LT8648S
Les régulateurs Silent Switcher®2 LT8648S d'Analog Devices Inc. disposent d’une architecture Silent Switcher de deuxième génération conçue pour minimiser les émissions EMI. Les régulateurs fournissent un haut rendement à des fréquences de commutation élevées. Les régulateurs intègrent des condensateurs d’entrée et d’amplification pour optimiser les boucles de courant rapides à l’intérieur. Cela facilite l’obtention de performances EMI annoncées en réduisant la sensibilité de disposition. Ces performances rendent le LT8648S idéal pour les applications et les environnements sensibles au bruit.Caractéristiques
- Architecture Silent Switcher 2
- Émissions EMI ultra-faibles sur toute carte de circuit imprimé
- Élimine la sensibilité de disposition PCB
- Les condensateurs de dérivation internes réduisent les EMI rayonnées
- Modulation de spectre étalé optionnelle
- Rendement élevé à haute fréquence
- Rendement jusqu’à 95,5 % à 1 MHz, 12 VIN à 5 VOUT
- Rendement jusqu’à 93 % à 2 MHz, 12 VIN à 5 VOUT
- Large plage de tension d’entrée de 3 V à 42 V
- Courant de sortie 15 A
- Exploitation en mode rafale (Burst Mode®) à faible courant de repos
- IQ de 100 µA régulant 12 VIN à 5 VOUT
- Ondulation de sortie < 10 mVp-p
- Compensation externe : réponse transitoire rapide et partage de courant
- Temps d’allumage minimum rapide de25 ns
- Faible chute de tension de 35 mV à 1 A dans toutes les conditions
- Mode continu forcé
- Réglable et synchronisable de 200 kHz à 2,2 MHz
- Démarrage progressif et bonne puissance de sortie
- Tolère en toute sécurité un courant inverse élevé
- Petit boîtier LQFN à 36 fils de 7 mm × 4 mm
- Homologué AEC-Q100
Applications
- Alimentations industrielles et automobiles
- Abaisseur à usage général
APPLICATION STANDARD
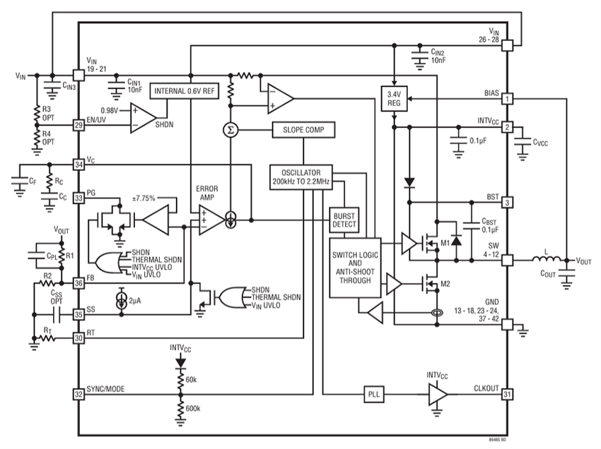
Schéma fonctionnel
Publié le: 2020-06-23
| Mis à jour le: 2025-10-01
