Analog Devices Inc. Abaisseur synchrone Silent Switcher™ 2 LT8638S
L'abaisseur synchrone Silent Switcher® 2 LT8638S d'Anlaog Devices est un convertisseur CC-CC abaisseur en mode courant monolithique à fréquence constante basé sur la technologie Silent Switcher de deuxième génération. Cette technologie minimise les émissions EMI tout en offrant un haut rendement à des fréquences de commutation élevées. Le LT8638S dispose de condensateurs d'entrée intégrés pour optimiser toutes les boucles de courant rapides à l'intérieur et maximiser les performances EMI en réduisant la sensibilité de disposition. Ces performances rendent le LT8638S idéal pour les applications et environnements sensibles au bruit.Le LT8638S offre des bords de commutation rapides, propres et à faible dépassement, permettant un fonctionnement à haut rendement même à des fréquences de commutation élevées. Le contrôle du mode courant de crête avec un temps d'allumage de 25 ns minimum permet des rapports d'abaissement élevés même à des fréquences de commutation élevées. La compensation externe via la broche VC permet une réponse transitoire rapide. Le fonctionnement PolyPhase® permet à plusieurs régulateurs LT8638S de fonctionner avec un décalage de phase d’entrelacement pour fournir plus de courant de sortie.
Le fonctionnement en mode rafale du LT8638S permet une faible consommation de courant en veille. Le mode continu forcé peut contrôler les harmoniques de fréquence sur l'ensemble de la plage de charge de sortie, ou le fonctionnement à spectre étalé peut réduire davantage les émissions EMI. La fonctionnalité de démarrage progressif et de suivi est accessible via la broche SS. Un seuil UVLO de tension d'entrée précis peut être défini à l'aide de la broche EN/UV.
Le LT8638S est spécialement conçu pour minimiser les émissions EMI et également pour maximiser le rendement lors de la commutation à des fréquences élevées. Pour des performances optimales, le LT8638S doit utiliser plusieurs condensateurs de dérivation VIN.
Le LT8638S Silent Switcher 2 d'Analog Devices Inc. est proposé en boîtier LQFN28 de 5 mm x 4 mm et est conforme à la directive RoHS.
Caractéristiques
- Architecture Silent Switcher 2
- Émissions EMI ultra-faibles sur toute carte de circuit imprimé
- Élimine la sensibilité de disposition de la carte imprimé
- Les condensateurs de dérivation internes réduisent les EMI rayonnées
- Modulation de spectre étalé optionnelle
- Rendement élevé à haute fréquence
- Rendement jusqu'à 96 % à 1 MHz, 12 VIN à 5 VOUT
- Rendement jusqu'à 94 % à 2 MHz, 12 VIN à 5 VOUT
- Large plage de tension d’entrée 2,8 V à 42,0 V
- Sortie continue maximale de 10 A
- Sortie transitoire de crête 12 A
- Précision de référence ±1 % en température
- Réponse transitoire rapide avec compensation externe
- Faible courant de repos en fonctionnement Burst Mode™
- Temps d’allumage minimal 25 ns
- Fonctionnement PolyPhase jusqu'à 12 phases
- Faible chute dans toutes les conditions : 45 mV à 1 A
- Ajustable et synchronisable : 200 kHz à 3 MHz
- Démarrage progressif et « power good » de sortie
- Tolère en toute sécurité un courant inverse élevé
- Boîtier LQFN28 de 5 mm x 4 mm x 0,94 mm
- Conforme à la directive RoHS
Applications
- Fournitures industrielles
- Abaisseur à usage général
Circuit d'application standard
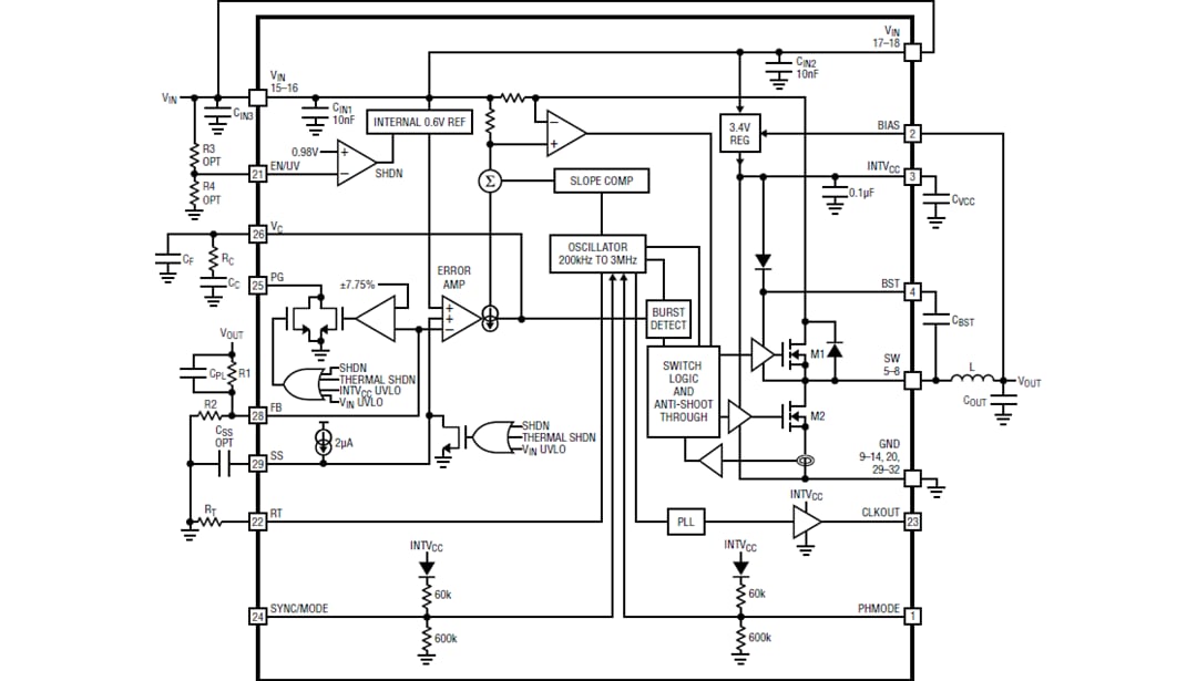
Schéma fonctionnel
Profil du boîtier
