Analog Devices Inc. Régulateurs de commutation abaisseurs monolithiques LT8615
Les régulateurs de commutation abaisseurs monolithiques LT8615 d'Analog Devices Inc. sont des régulateurs compacts, à haute efficacité et synchrones avec un groupe motopropulseur Silent Switcher® pour des émissions EMI ultra-faibles. Le courant de repos extrêmement faible de 2,5 µA de ces régulateurs en mode d'exploitation par rafales permet d'atteindre une haute efficacité même à des courants de charge faibles tout en maintenant l'ondulation de sortie en dessous de 10 mVP-P. Les régulateurs LT8615 possèdent un temps de mise en marche minimum rapide de 40 ns, une modulation de fréquence à spectre étalé en option, un seuil de broche d'activation précis de 1 V et une très faible perte de niveau de 125 mV à 1 A. Ces régulateurs sont disponibles dans un boîtier QFN mouillable de 3 mm x 3 mm. Les régulateurs LT8615 sont utilisés dans les alimentations industrielles à commutation descendante à faible EMI et dans les applications automobiles.Caractéristiques
- Large plage de tension d'entrée de 3 V à 42 V
- Exploitation en mode rafale® à courant de repos ultra-faible :
- IQ <2,5 μa régulant="">2,5 μa>IN à 3,3 VOUT
- Ondulation de sortie <>P-P
- Groupe motopropulseur Silent Switcher® pour des émissions EMI ultra-faibles
- Efficacité allant jusqu'à 93 % à 2 MHz, 12 VIN à 5 VOUT
- Temps de mise sous tension rapide minimum de 40 ns
- Perte de niveau très faible de 125 mV à 1 A
- Fréquence réglable et synchronisable de 400 kHz à 2,5 MHz
- Modulation de fréquence à spectre étalé optionnelle
- Exploitation en mode courant de crête à fréquence fixe
- Broche d'activation précise de seuil de 1 V
- Démarrage progressif et suivi de sortie
- Boîtier QFN de 3 mm x 3 mm avec côtés mouillables
- Distance d'isolement entre les broches de haute tension et de basse tension
- Homologué AEC-Q100 pour les applications automobiles
Applications
- Abaisseur à faible EMI
- Fournitures industrielles
- Exigences automobiles
Schéma d'application standard
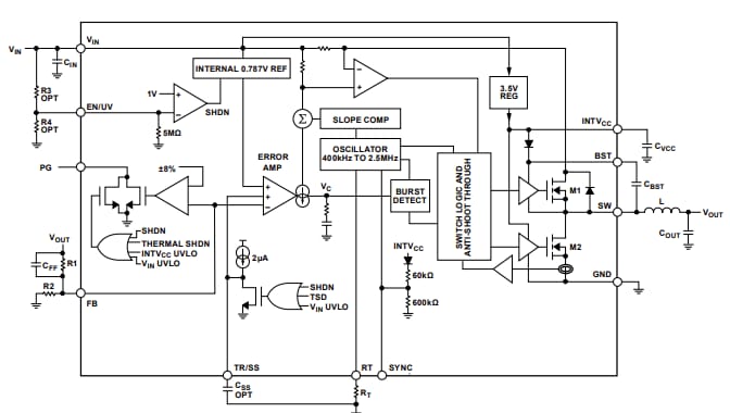
Schéma fonctionnel
Publié le: 2025-01-28
| Mis à jour le: 2025-06-03
