Analog Devices Inc. Régulateurs de tension de commutation LT8604
Les régulateurs de tension de commutation LT8604 d'Analog Devices Inc. sont des régulateurs abaisseurs monolithiques synchrones compacts à haut débit qui fournissent jusqu'à 120 mA de courant. Ces régulateurs offrent un haut rendement à une fréquence de commutation constante jusqu'à 2,2 MHz. Les régulateurs de commutation LT8604 fonctionnent sur une plage de fréquence de commutation réglable de 200 kHz à 2,2 MHz et une plage de tension d'alimentation de 3,2 V à 42 V. Ces régulateurs de tension offrent 35 ns de temps d'allumage minimum rapide et sont homologués AEC. Les régulateurs LT8604 sont disponibles dans un petit boîtier DFN à flancs mouillables 10 fils de 3 mm x 2 mm. Les applications comprennent les capteurs industriels, l'Internet industriel des objets (IIdO), les boucles de courant de 4 mA à 20 mA, les débitmètres et les fournitures d'entretien automobile.Caractéristiques
- Fonctionnement synchrone 2 MHz avec un rendement élevé
- Rendement > 90 % à 50 mA, de 12 VIN à 5 VOUT
- Fonctionnement Burst Mode® à ultra faible courant de repos
- IQ < 2,5 µA régulant 24 VIN à 3,3 VOUT
- Ondulation de sortie 10 mVP-P
- Large plage de tensions d'entrée : de 3,2 V à 42 V
- Période de mise sous tension minimum rapide de 35 ns
- Fréquence de commutation réglable de 200 kHz à 2,2 MHz
- Permet des inducteurs minuscules
- Seuil d'activation de broche précis 1 V
- Compensation interne
- Démarrage progressif et suivi de sortie
- Petit boîtier DFN 10 fils 3 mm × 2 mm avec flancs latéraux mouillables
- Homologué AEC-Q100 pour les applications automobiles
Applications
- Capteurs industriels
- Internet industriel des objets
- Boucles de courant de 4 mA à 20 mA
- Débitmètres
- Fournitures d'entretien automobile
Schéma de circuit d’application standard
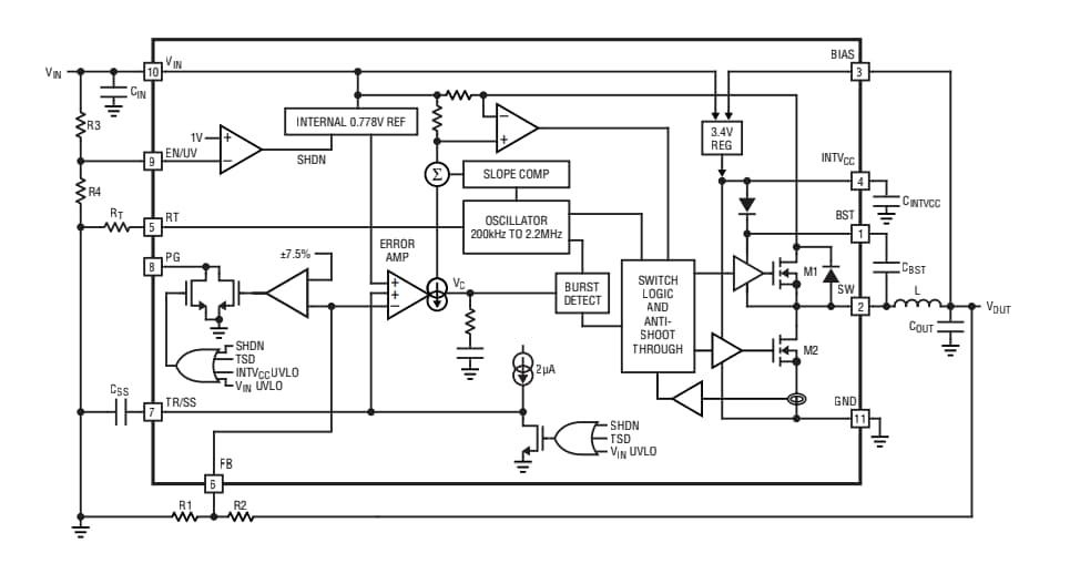
Schéma de principe
Publié le: 2021-03-11
| Mis à jour le: 2022-03-11
