Analog Devices Inc. Contrôleur LED Buck-Boost synchrone LT8393
Le contrôleur LED Buck-Boost synchrone LT8393 d'Analog Devices Inc. est conçu pour réguler le courant des LED à partir d'une tension d'entrée supérieure, inférieure ou égale à la tension de sortie. Le système exclusif de contrôle du mode courant de crête abaisseur-élévateur permet un fonctionnement à fréquence fixe réglable et synchronisable de 350 kHz à 2 MHz ou un fonctionnement interne à spectre étalé et triangle de 25 % pour de faibles EMI. Avec une entrée comprise entre 4 V et 60 V, une sortie comprise entre 0 V et 100 V et des transitions sans à-coups et à faible bruit entre les zones de fonctionnement, le LT8393 est idéal pour les applications de pilotes LED et de chargeur de batteries dans les systèmes alimentés par batterie, automobiles et industriels.Le LT8393 fournit une graduation MLI de courant LED interne (jusqu'à 128:1) et externe (jusqu'à 2 000:1) avec 10 V de pilote de grille PMOS côté haut. La broche CTRL fournit une graduation analogique flexible 20:1 avec une précision de courant LED de ±3 % à pleine échelle de 100 mV. La protection contre les défauts est fournie pour détecter une condition LED ouverte ou en court-circuit, pendant laquelle le LT8393 réessaie, se verrouille ou continue de fonctionner.
Le contrôleur LED Buck-Boost synchrone à 4 commutateurs LT8393 d'Analog Devices Inc. est disponible en boîtiers TSSOP28 et UFDM28. Le boîtier UFDM28 dispose de flancs mouillables, permettant une inspection optique automatisée (AOI).
Caractéristiques
- L'architecture à inducteur unique à 4 commutateurs permet à VIN d'être supérieure, inférieure ou égale à VOUT
- Rendement jusqu'à 95 %
- Mode de courant crête-Buck crête-Boost exclusif
- Large plage de tension d'entrée de 4 V à 60 V
- Large plage de tensions de sortie
- Précision de courant LED ±4 %
- Graduation MLI interne 128:1 et externe 2 000:1
- Pilote de commutateur MLI PMOS côté haut 10 V
- Aucun bruit de rafraîchissement du MOSFET supérieur en Buck ou Boost
- Plage de fréquence réglable et synchronisable de 350 kHz à 2 MHz
- Horloge à spectre étendu sans scintillement pour faible EMI
- Protection contre les courts-circuits et les circuits ouverts des LED avec signalement des défauts
- Homologation AEC-Q100 en cours
- Plage de température de fonctionnement et de jonction
- LT8393E : de -40 °C à +125 °C
- LT8393J, LT8393H : de -40 °C à +150 °C
- Options de boîtier
- TSSOP28
- UFDM28 à flanc mouillable
Applications
- Feux de route et feux de circulation automobiles
- Éclairage LED à haute puissance
Circuit d’application standard
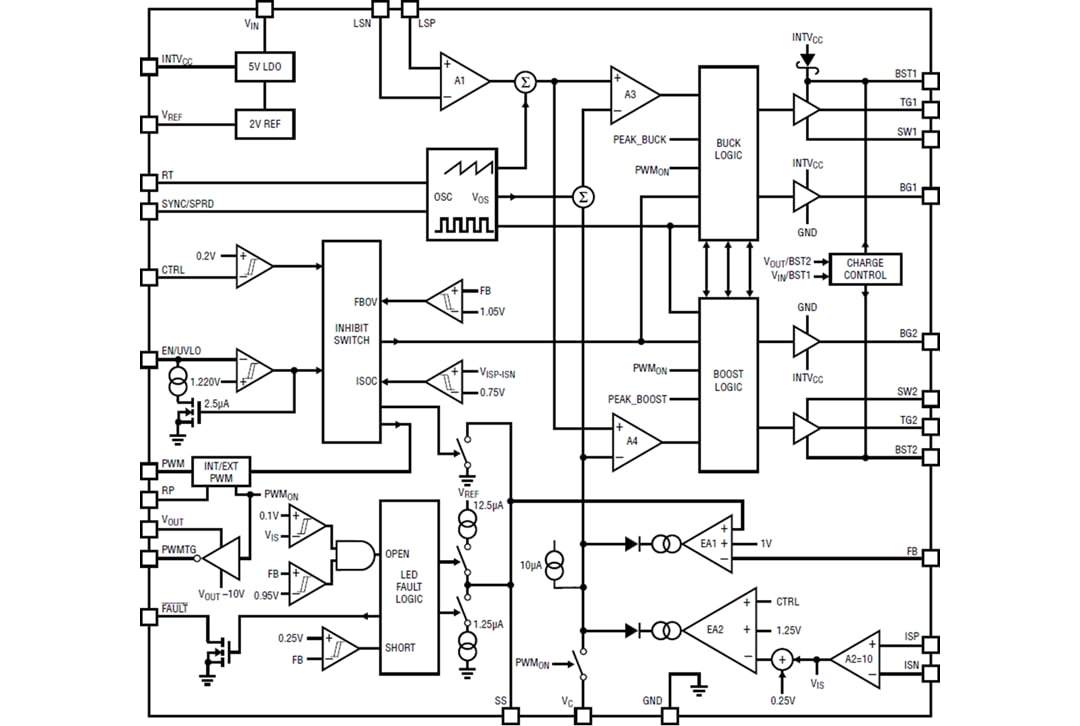
Schéma fonctionnel
Publié le: 2020-11-11
| Mis à jour le: 2024-12-03
