Analog Devices Inc. Pilote LED synchrone abaisseur synchrone LT8376
Le pilote LED abaisseur synchrone 60 V, 3 A LT8376 d'Analog Devices Inc., est un convertisseur CC-CC monolithique disposant d'une fréquence fixe, d'un contrôle du courant de crête et d'une gradation PWM pour une chaîne de LED. Le courant de la LED du LT8376 est programmé par une tension analogique ou le rapport cyclique des impulsions sur la broche CTRL. La limite de tension de sortie peut être définie avec un diviseur de résistance à la broche FB.Le pilote de LED synchrone abaisseur LT8376 d'ADI offre une fréquence de commutation programmable de 200 kHz à 2 MHz par une résistance externe sur la broche RT ou une horloge externe sur la broche SYNC/SPRD. Lors de l'activation de la modulation de fréquence à étalement de spectre en option, la fréquence varie de 100 % à 125 % pour réduire les EMI. De plus, le LT8376 comprend un pilote pour un PMOS externe côté haut pour la gradation PWM et un générateur de signal PWM interne pour le contrôle analogique de la gradation PWM lorsqu'un signal externe n'est pas disponible. Le LT8376 utilise la technologie propriétaire Silent Switcher pour des EMI très faibles.
De plus, le LT8376 comprend un moniteur de courant à LED, un seuil précis de la broche EN/UVLO, un rapport de défaut à drain ouvert pour les conditions de charge en circuit ouvert et en court-circuit, et un arrêt thermique.
Caractéristiques
- Régulation de courant LED ±1,5 %
- Régulation de tension de sortie ±2 %
- Atténuation PWM 5000:1 à 100 Hz
- Atténuation PWM interne 128:1
- Modulation de fréquence à spectre étalé
- Architecture Silent Switcher® pour EMI faible
- Plage de tension d'entrée de 3,6 V à 60 V
- Tension de chaîne LED de 0 V à 60 V
- Commutateurs internes 3 A, 60 V
- 200 kHz à 2 MHz avec fonction de synchronisation
- Rapport cyclique maximal 99,9 %
- Contrôle de courant LED analogique ou à rapport cyclique 20:1
- Protection LED ouverte/court-circuit et indication de défaillance
- LED de détection de courant précise avec sortie de moniteur
- UVLO programmable
- LQFN à 28 pattes (4 mm × 5 mm) renforcé thermiquement
Applications
- Éclairage automobile
- Éclairage industriel et à usage général
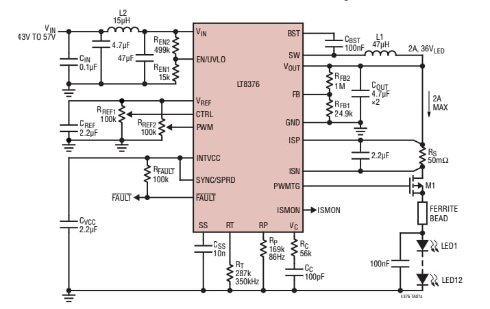
Application standard
