Analog Devices Inc. Contrôleur LED double LT8355-1 avec gradation évolutive
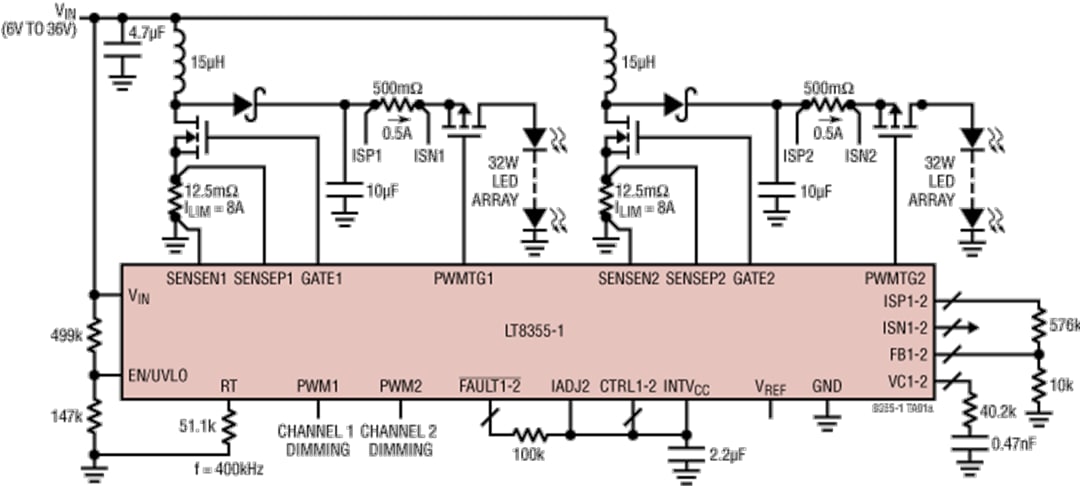
Le contrôleur LED double LT8355-1 d'Analog Devices Inc. est un contrôleur d'étage de puissance Boost à fréquence constante, courant constant/tension constante (CC/CV) double canal conçu pour piloter deux chaînes de LED à courant élevé. L'architecture en mode courant à fréquence fixe du LT8355-1 permet un fonctionnement stable sur une large plage de tensions d'alimentation et de sortie. Les broches de rétroaction de tension servent d'entrées pour plusieurs caractéristiques de protection LED et permettent aux convertisseurs de fonctionner comme des sources de tension constante.Le LT8355-1 détecte le courant de sortie du côté haut ou bas de la charge. Le produit des entrées CTRL2 et IADJ2 fournit une programmation analogique du courant de sortie pour le canal 2. Le courant de sortie du canal 1 est programmé via l'entrée CTRL1. L'entrée MLI et le pilote PMOS côté haut PWMTG fournissent une capacité de gradation LED basée sur le temps de précision. Lorsqu'il est piloté par un signal numérique externe, l'entrée MLI fournit des rapports de gradation LED jusqu'à 20 000:1 à 100 Hz. Lorsqu'il est piloté par une tension constante, l'entrée MLI sélectionne l'un des 128 rapports de gradation de précision et d'espacement exponentiel générés en interne, allant de 0,78 % à 100 %.
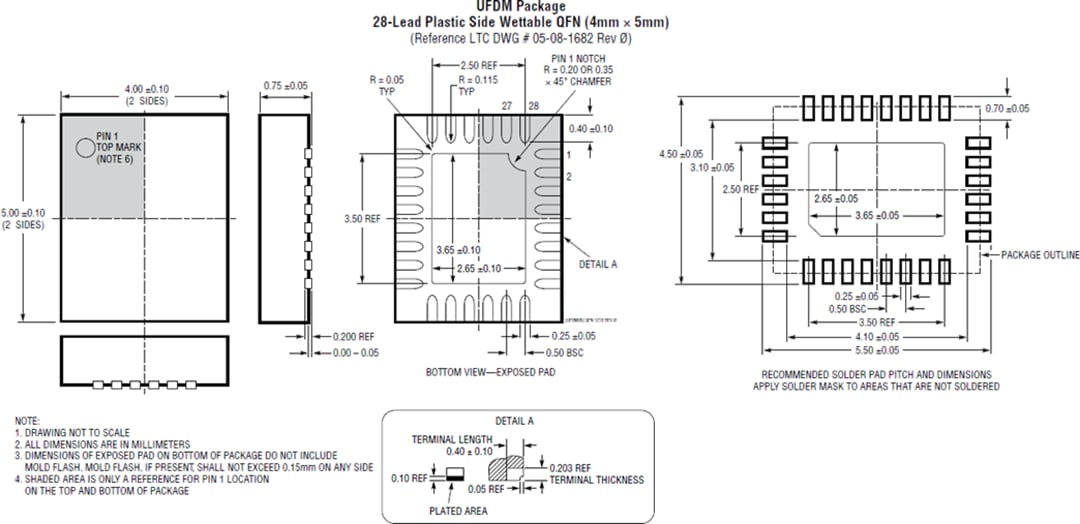
Le contrôleur LED double LT8355-1 d'Analog Devices Inc. est proposé en boîtier QFN-28 de 4,0 mm × 5,0 mm soudable sur le côté et est homologué AEC-Q100 pour les applications automobiles.
Caractéristiques
- Homologué AEC-Q100
- Deux canaux indépendants de contrôleur de pilote LED haute tension
- Gradation MLI exponentielle interne 128:1
- Gradation analogique à multiplication à deux broches (CH2)
- Modulation de fréquence à spectre étendu
- Gradation MLI externe 20 000:1 à 100 Hz
- Détection de courant LED rail à rail de 0 V à 120 V
- Régulation de courant LED ±2 %
- Régulation de tension de sortie ±2 %
- Protection et indication LED contre les courts-circuits/circuits ouverts
- Large plage de tension d'entrée de 5 V à 60 V
- Pilote de commutateur PMOS pour MLI et déconnexion de sortie
- Gradation indépendante des canaux
- Régulation de tension constante et de courant constant
- Fréquence de commutation réglable de 100 kHz à 2 MHz
- LED de défaillance court-circuit/circuit ouvert indépendante par canal
- VINUVLO programmable avec hystérésis
- Plage de température de fonctionnement : -40 °C à +125 °C
- Boîtier QFN-28 de 4,0 mm × 5,0 mm soudable sur le côté
Applications
- Applications LED haute tension
- Projecteurs et feux de circulation automobiles
- Régulateurs de tension précis à courant limité
Circuit d'application standard
Profil du boîtier
