Analog Devices Inc. Convertisseurs élévateurs synchrones LT8342
Les convertisseurs élévateurs synchrones LT8342 d’Analog Devices disposent d’une architecture Silent Switcher™. Ces dispositifs comprennent une modulation de fréquence à spectre étendu optionnelle pour minimiser les émissions de brouillard électromagnétique (EMI) tout en offrant des efficacités élevées à des fréquences de commutation élevées. La protection contre les courts-circuits en sortie et la réduction du courant d’appel sont optionnelles. La large plage de tension d’entrée/sortie, le faible courant de repos des broches VIN en exploitation en mode rafale et la capacité de rapport cyclique de 100 % pour le MOSFET synchrone en exploitation PassThru (Vin ≥ VOUT) rendent le LT8342 idéal pour les applications de montée en puissance à usage général et de pré-amplification automobile.Pour réduire le courant de repos VOUT dans la boucle de rétroaction, un diviseur de résistance interne optionnel (≥ 10 mΩ) et deux broches sélectionnent 21 niveaux de tension de sortie. Le LT8342 d’Analog Devices intègre des commutateurs d’alimentation de 40 V et 9 A, fonctionnant à une fréquence de commutation programmable entre 300 kHz et 3 MHz et synchronisables avec une horloge externe. Le LT8342 dispose d’un démarrage progressif en sortie programmable, d’un indicateur de bonne alimentation en sortie et d’un verrouillage de surtension en sortie.
Caractéristiques
- Architecture Silent Switcher
- Émissions EMI ultra-faibles
- Modulation de fréquence à spectre étendu optionnelle
- Commutateurs de puissance intégrés de 40 V, 9 A
- Protection contre les courts-circuits de sortie/réduction du courant d’appel
- Large plage de tension d'entrée de 2,8 V à 40 V
- Tension de sortie programmable jusqu’à 36 V
- Deux broches optionnelles sélectionnent 21 tensions de sortie
- Faible courant de repos des broches VIN
- 350 nA à l’arrêt ; 9 μA en mode rafale ; 12 μA en PassThru™ (VIN ≥ VOUT)
- Capacité du rapport cyclique de 100 %
- Ajustable et synchronisable : de 300 kHz à 3 MHz
- Mode saut d’impulsion ou rafale à faible charge
- Démarrage progressif en sortie et surveillance de la bonne alimentation
- Petit boîtier LQFN à 24 fils (4 mm × 4 mm)
Applications
- Alimentations électriques pour l’automobile et l’industrie
- Élévateur à usage général
Vidéos
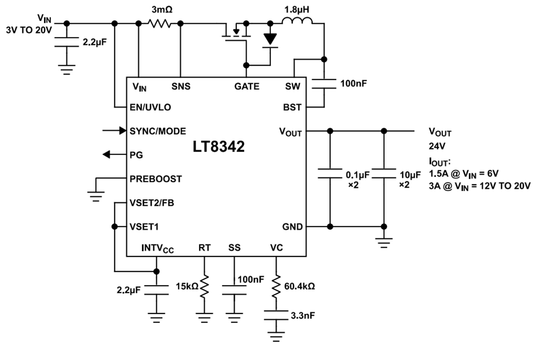
Application standard
Publié le: 2024-08-08
| Mis à jour le: 2025-04-01
