Analog Devices Inc. Régulateurs abaisseurs LT83401/LT83402
Les régulateurs abaisseurs LT83401/LT83402 d'Analog Devices sont conçus pour intégrer une référence à bruit ultra-faible avec l'architecture Silent Switcher®. La combinaison permet d'obtenir des performances de bruit à la fois haute efficacité et excellentes sur une large bande. L'architecture à très faible bruit du Silent Switcher offre des performances supérieures en matière de bruit de sortie à basse fréquence (de 0,1 Hz à 100 kHz) dans un régulateur de commutation. La tension de sortie peut être programmée avec une seule résistance, ce qui entraîne un bruit de sortie pratiquement constant, indépendant de la tension de sortie. L’architecture minimise les émissions de brouillage électromagnétique (EMI) tout en offrant une haute efficacité à des fréquences de commutation élevées.Les régulateurs LT83401/LT83402 d'ADI sont idéaux pour les applications à haute efficacité, sensibles au bruit et à fort courant.
Caractéristiques
- Architecture Silent Switcher 3
- Bruit RMS ultra-faible de 2,8 μVRMS (de 10 Hz à 100 kHz)
- Bruit de point ultra-faible de 4 nV/√Hz à 10 kHz
- Émissions EMI ultra faibles
- Réponse transitoire ultra-rapide
- Minimise la capacité de sortie
- Haute efficacité à haute fréquence
- Efficacité atteignant 92,4 % à 2 MHz, 12 VIN à 5 VOUT
- Plage de tension d'entrée de 2,8 V à 42 V
- Plage de tensions de sortie de 0 V à VIN=1 V
- Configuration à gain unitaire jusqu'à 15 VOUT
- Temps de commutation rapide minimum de 22 ns
- Référence de précision : ±0,8 % sur la température avec détection à distance
- Capacité de mode continu forcé
- Ajustement et synchronisation de 300 kHz à 6 MHz
- Bonne alimentation programmable
- Petit boîtier LFCSP 15 fils de 3 mm x 2 mm
- Familles compatibles broches à broches : LT83201 (18 V, 1 A), LT83203 (18 V, 3 A) et LT83205 (18 V, 5 A)
- Qualification AEC-Q100 en cours
Applications
- Alimentations électriques pour l'automobile et l'industrie
- Applications médicales : imagerie et diagnostic
- Convertisseurs de données à haute vitesse et haute précision
- Alimentations électriques bipolaire, très faible bruit
- Instrumentation et afficheurs à faible bruit
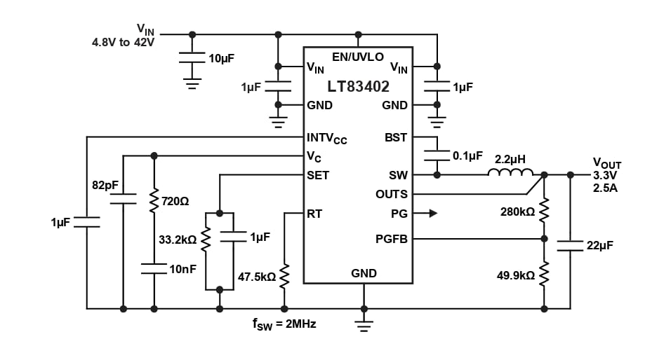
Schéma d'application simplifié
Efficacité de 12 V à 3,3 V
Publié le: 2026-02-09
| Mis à jour le: 2026-02-11
