Analog Devices Inc. Convertisseur CC-CC élévateur Silent Switcher® LT8336
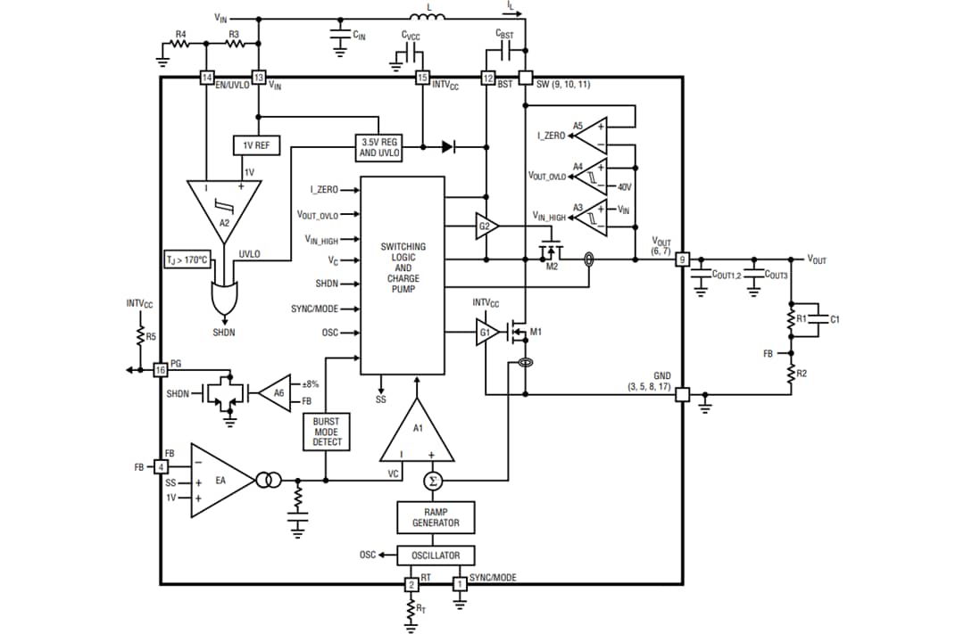
Le convertisseur CC-CC élévateur Silent Switcher® LT8336 d'Analog Devices Inc. utilise un schéma de contrôle de mode courant à fréquence fixe pour fournir une excellente régulation de ligne et de charge. Ce convertisseur CC-CC synchrone à faible IQ utilise une architecture Silent Switcher et une modulation de fréquence à spectre étalé optionnelle pour minimiser les émissions EMI tout en offrant un haut rendement à des fréquences de commutation élevées. La large plage de tension d'entrée/sortie, le faible courant de repos des broches VIN en fonctionnement en mode rafale et la capacité de rapport cyclique de 100 % pour le fonctionnement de passage du MOSFET synchrone (VIN ≥ VOUT) rendent le LT8336 idéal pour les applications de montée en puissance à usage général et de pré-amplification automobile.Le LT8336 intègre des commutateurs d'alimentation de 40 V et 2,5 A, fonctionnant à une fréquence de commutation fixe programmable entre 300 kHz et 3 MHz et synchronisable sur une horloge externe. Le fonctionnement en mode saut d'impulsion ou en mode rafale peut être sélectionné, avec ou sans modulation de fréquence à spectre étalé, pour optimiser l'efficacité et les performances EMI. Ce composant dispose également d'un démarrage progressif en sortie, d'un drapeau Power Good en sortie et d'un verrouillage de surtension en sortie.
Le convertisseurR CC-CC LT8336 d'The Analog Devices Inc. est disponible en boîtier QFN16 compact et est proposé avec une plage de température de fonctionnement standard de -40 °C à +125 °C et une plage de température étendue de -40 °C à + 150 °C.
Caractéristiques
- Architecture Silent Switcher
- Émissions EMI ultra faibles
- Modulation de fréquence à spectre étalé optionnelle
- Commutateurs d'alimentation intégrés 40 V, 2,5 A
- Large plage de tension d'entrée/sortie de 2,7 V à 40 V :
- Faible courant de repos de broche VIN
- 0,3 µA à l'arrêt
- 4,0 µA en fonctionnement en Burst Mode®
- 15,0 µA en traversant (VIN > VOUT)
- Capacité de rapport cyclique 100 % pour MOSFET synchrone
- Plage de fréquence réglable et synchronisable de 300 kHz à 3 MHz
- Fonctionnement en mode saut d'impulsion ou en mode rafale à faible charge
- Sortie démarrage progressif et surveillance Power Good
- Compensation interne
- Seuil d'activation de broche précis 1 V
- Plage de températures de fonctionnement
- LT8336E : de -40 °C à +125 °C
- LT8336J, LT8336H : de -40 °C à +150 °C
- Boîtier LQFN16 de 3,0 mm x 3,0 mm x 0,94 mm
- Conforme à la directive RoHS
- Homologation AEC-Q100 en cours
Applications
- Alimentations industrielles et automobiles
- Élévateur à usage général
Vidéos
Schéma de principe
Circuit d'application standard
