Analog Devices Inc. Convertisseur CC-CC en mode courant LT8333
Le convertisseur CC-CC en mode courant LT8333 d'Analog Devices Inc. intègre un commutateur d'alimentation de 40 V et 3 A et fonctionne à partir d'une entrée de 2,8 V à 40 V. Avec une architecture de broche de rétroaction unique, ce composant est capable de configurations Boost, SEPIC ou inverses. Le fonctionnement en mode rafale (Burst Mode®) consomme un courant de repos pouvant descendre à 9 µA pour maintenir un haut rendement à des courants de sortie très faibles, tout en conservant une ondulation de sortie standard inférieure à 15 mV.Le LT8333 fonctionne sur une plage d'entrée de 2,8 V à 40 V, adapté aux applications automobiles, télécoms et industrielles. Le convertisseur fournit un fonctionnement réglable et synchronisable de 300 kHz à 2 MHz avec l'option SSFM. Le LT8333 intègre d'autres caractéristiques populaires telles que le démarrage progressif programmable, la broche de polarisation, le verrouillage de sous-tension d'entrée. Le composant peut présenter un faible courant de repos pouvant descendre à 9 μA en mode rafale et 1 μA en arrêt, ce qui le rend idéal pour les systèmes alimentés par batterie.
Le convertisseur CC-CC en mode courant LT8333 d'Analog Devices Inc. est disponible en boîtier DFN (Dual Flat No-Leads) endurci thermiquement de 3 mm x 3 mm avec une plage de température de jonction de fonctionnement de -40 °C à +150 °C.
Caractéristiques
- Large plage de tension d'entrée de 2,8 V à 40 V
- Courant de repos ultra-faible et faible ondulation
- Fonctionnement en mode rafale : IQ = 9 μA
- Commutateur de puissance 3 A, 40 V
- Programmation de tension de sortie positive ou négative avec une seule broche de rétroaction
- Plage de fréquence programmable de 300 kHz à 2 MHz
- Synchronisable à une horloge externe
- Modulation de fréquence à spectre étalé pour EMI faible
- Broche de polarisation pour une meilleure efficacité
- Verrouillage de sous-tension programmable (UVLO)
- Protection contre les surintensités et les surchauffes
- Boîtier DFN-10 3 mm x 3 mm endurci thermiquement
Applications
- Secteurs industriel et automobile
- Équipement de diagnostic médical
- Télécommunications
- Électronique portative
Circuit d’application standard
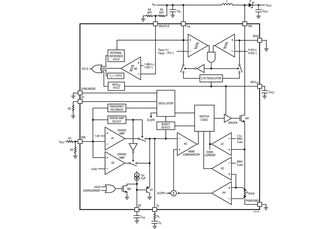
Schéma de principe
Désignations des broches
