Analog Devices Inc. LT8316 Micropower Isolated Flyback Converters
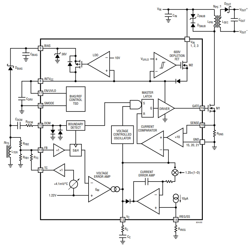
Analog Devices LT8316 Micropower Isolated No-Opto Flyback Converters sample output voltage from isolated flyback waveforms that appear on third-winding transformers. The 600VIN controllers' quasi-resonant boundary mode operation improves load regulation, reduces transformer size, and maintains high efficiency. LT8316 operates from a wide range of input supply voltages and can deliver up to 100W of power. The controllers are available in a thermally enhanced 20-pin Thin Shrink Small Outline Package (TSSOP) with four pins removed for high-voltage spacing. Applications include electric vehicles and isolated off-line housekeeping power supplies.Features
- 16V to 600V wide input voltage range
- No Opto-Isolator required for regulation
- Quasi-resonant boundary mode operation
- Constant-current and constant-voltage regulation
- Low-ripple light load burst Mode operation
- 75µA low quiescent current
- Programmable current limit and soft-start
- TSSOP package with high-voltage spacing
- 35kHz to 140kHz switching frequencies
- 1.22V output voltage
- -40C° to +125C° operating temperature
Applications
- Isolated telecom, automotive, industrial, medical power supplies
- Isolated off-line housekeeping power supplies
- Electric vehicles and battery stacks
- Multi output isolated power supplies for inverter gate drives
Videos
Block Diagram
Publié le: 2019-03-22
| Mis à jour le: 2023-08-21
