Analog Devices Inc. contrôleurs Flyback isolés sans optoélectronique LT8306
Les contrôleurs Flyback isolés sans optoélectronique LT8306 d'Analog Devices Inc. sont des contrôleurs Flyback isolés micro-puissance avec un faible courant de repos de 390μA ( modeactif). Ces contrôleurs commandent un MOSFET de puissance de canal N côté bas avec une commande de grille de 8 V et fonctionnent sur une large plage de tension d'entrée de 4,5 V à 60 V. Les contrôleurs Flyback LT8306 ne nécessitent ni troisième enroulement ni optoisolateur pour la régulation, en prélevant directement la tension de sortie isolée à partir de l’onde Flyback côté primaire. Leur haut degré d’intégration et l’utilisation des modes limite et rafale à faible ondulation permettent de proposer une solution d’alimentation isolée simple d’utilisation, avec peu de composants et à haut rendement. Certaines des applications incluent les alimentations électriques isolées pour les télécommunications, l'automobile l'industrie, la médecine et l'entretien ménager. Ces contrôleurs Flyback LT8306 sont des qualifiés AEC-Q100, disponibles en boîtier ThinSOT™ 6 broches.Caractéristiques
- Large plage de tension d'entrée de 4,5 V à 60 V
- Faible courant de veille :
- 120 μA en mode veille
- 390 μA en mode actif
- Aucun troisième bobinage de transformateur ou opto-isolateur n'est requis pour la régulation
- Fonctionnement en mode limite quasi-résonant à charge lourde
- Fonctionnement en mode rafale® à faible ondulation à charge légère
- Charge minimale < 0,5="" %="" (standard)="" de="" la="" sortie="">
- VOUT défini à l'aide d'une seule résistance externe
- Commande de grille de 8 V pour NFET externe
- Seuil EN/UVLO et hystérésis précis
- Compensation interne et démarrage doux
- Protection contre les courts-circuits de sortie
- Boîtier TSOT-23 à 6 fils
- Homologué AEC-Q100 pour les applications automobiles
Applications
- Alimentations isolées pour les télécommunications, l'automobile, l'industrie et le secteur médical.
- Alimentations auxiliaires/de maintien isolées
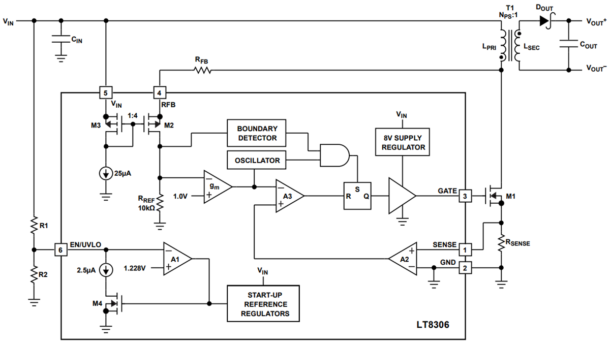
Schéma fonctionnel
Efficacité par rapport au courant de charge
Publié le: 2023-02-23
| Mis à jour le: 2025-03-25
