Analog Devices Inc. Diode idéale LT4422
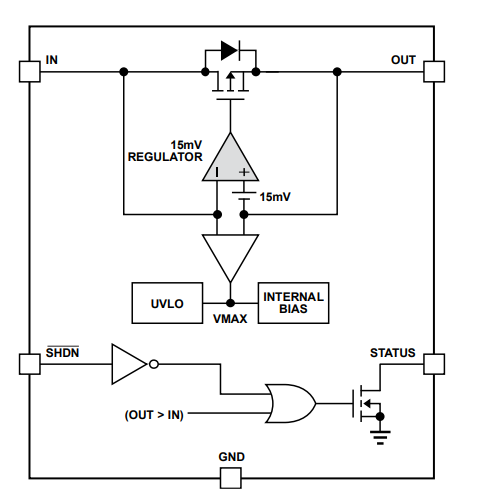
La diode idéale LT4422 d’Analog Devices Inc. dispose d’un MOSFET à canal P intégré et offre une régulation de tension directe de 15 mV qui minimise la dissipation d’énergie. Cette diode permet facilement de mettre en parallèle des alimentations électriques OR afin d’augmenter la fiabilité du système et d’empêcher la conduction inverse. La diode idéale LT4422 présente une détection de la polarisation inverse de la sortie rapide vers l’entrée, minimisant l’inversion courant et empêchant le chargement non souhaité des batteries d’entrée. Cette diode idéale offre un chemin d’alimentation interne de 50 mΩ, une protection contre le courant inverse, une réponse rapide de 3 μaux étapes de charge et un faible courant d’arrêt de 500 nA. La diode idéale LT4422 offre également un changement de mode de fonctionnement fluide dans les applications Diode-OR et fonctionne dans une plage de température comprise entre -40 °C et 125 °C. Les applications typiques incluent le remplacement de la diode SCHOTTKY, le joint torique de la diode de l’adaptateur mural et de batterie, le joint torique de la diode de la batterie de secours, ainsi que les équipements portatifs industriels et grand public.Caractéristiques
- Circuit interne de puissance de 50 MΩ
- Large plage de tension d’exploitation de 1,9 V à 28 V
- Protection de courant inverse
- Courant de repos faible de 10 µA
- Réponse rapide de 3 µs aux étapes de charge
- Courant d’état bloqué faible de 500 nA
- Commutation en douceur dans les applications Diode-OR
- Boîtier LDFN à 10 fils (3 mm x 2 mm x 0,75 mm)
Applications
- Remplacement de diode Schottky
- Joint torique de diode d’adaptateur mural et de batterie
- Joint torique de diode de la batterie de secours
- Équipements portatifs industriels et grand public
Schéma fonctionnel
Schéma d'application simplifié
Publié le: 2025-05-29
| Mis à jour le: 2025-06-15
