Analog Devices Inc. Pilote LED abaisseur synchrone LT3935
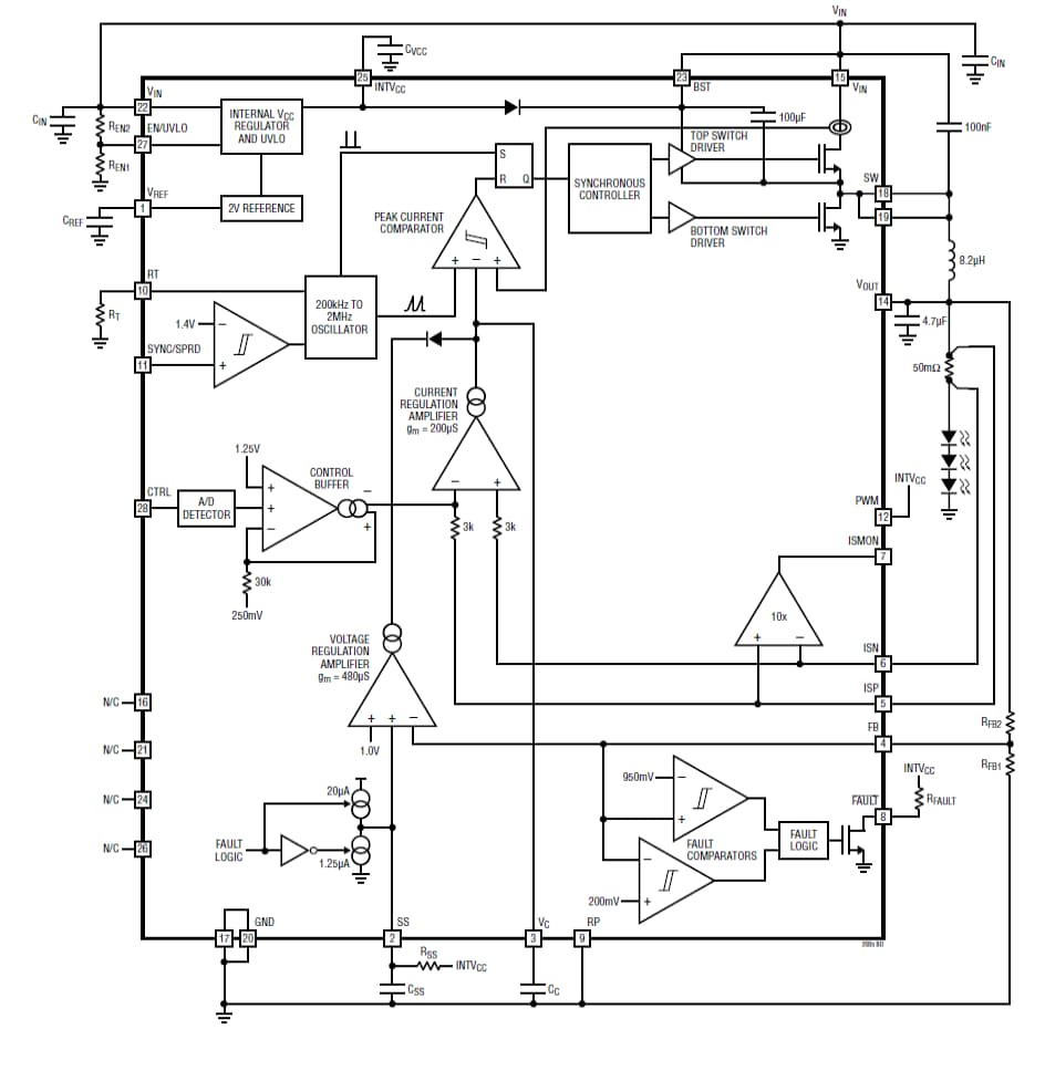
Le pilote LED abaisseur synchrone LT3935 d'Analog devices Inc. est un convertisseur CC-CC monolithique et abaisseur. Ce pilote utilise un contrôle du courant de crête, une fréquence fixe et une gradation PWM pour une chaîne de LED. Le courant de la LED est programmé par une tension analogique ou le cycle actif des impulsions à la broche CTRL. La fréquence de commutation est programmable de 200 kHz à 2 MHz par une résistance externe à la broche RT ou par une horloge externe à la broche SYNC/SPRD. Avec la modulation de fréquence à spectre étalé optionnelle activée, la fréquence varie de 100 % à 125 % pour réduire les EMI. Le pilote LED LT3935 fournit un moniteur de courant LED, un seuil de broche EN/UVLO précis, un rapport de défaillance à drain ouvert pour les conditions de charge de circuit ouvert/court-circuit et d'arrêt thermique. Les applications clés de ces pilotes LED sont dans l'éclairage automobile/industriel et l'éclairage à usage général.Caractéristiques
- Modulation de fréquence à spectre étalé
- Architecture Silent Switcher® pour EMI faibles
- Indication de défaillance LED ouverte/court-circuit
- UVLO programmable
- LED de détection de courant précise avec sortie de moniteur
- Boîtier LQFN à 28 fils thermiquement durci (5 mm × 4 mm)
Caractéristiques techniques
- Régulation de courant LED ±1,5 %
- Régulation de tension de sortie ±1,2 %
- Plage de tension d'entrée de 3,6 V à 36 V
- Plage de chaîne LED de 0 V à 36 V
- Plage de fréquence de commutation programmable de 200 kHz à 2 MHz avec fonction SYNC
- Contrôle de courant LED analogique ou à rapport cyclique 20:1
Applications
- Éclairage automobile
- Éclairage industriel et à usage général
Schéma de principe
Schéma d'application standard
Publié le: 2022-01-27
| Mis à jour le: 2022-03-11
