Analog Devices Inc. Contrôleurs de chargeur de condensateurs LT3750A
Les contrôleurs de chargeur de condensateurs LT3750A d'Analog Devices Inc. sont des convertisseurs flyback conçus pour charger rapidement de grands condensateurs vers une tension cible réglable par l'utilisateur. Ce composant charge des condensateurs de toute taille et pilote des FET NMOS à courant élevé. Les contrôleurs de chargeur de condensateur LT3750A intègrent le schéma de contrôle du mode de limite qui minimise les pertes de transition et réduit la taille du transformateur. Le transformateur tourne le rapport et deux résistances externes ajustent facilement la tension de sortie. Les contrôleurs de chargeur de condensateurs LT3750A peuvent fonctionner à partir d'une variété de sources d'alimentation avec une large plage de tensions d'entrée allant de 3 V à 24 V. La détection de courant faible de 78 mV limite précisément le courant de crête de commutation et aide à maximiser le rendement. Une application standard peut charger un condensateur 100 µF à 300 V en moins de 300 ms. Ces contrôleurs sont idéalement utilisés dans les balises d'avertissement d'urgence, les systèmes photoflash professionnels, les clôtures électriques, les détonateurs, les alimentations haute tension et les systèmes de contrôle de sécurité.Caractéristiques
- Charge les condensateurs de toute taille
- Tension de sortie facilement réglable
- Pilote des FET NMOS à courant élevé
- Détecteur côté primaire - aucun diviseur de tension de sortie nécessaire
- Large plage de tension d'entrée de 3 V à 24 V
- Plage de température de fonctionnement : -40 °C à +85 °C
- Disponible en boîtier MS à 10 fils
Applications
- Balises d'avertissement d'urgence
- Systèmes photoflash professionnels
- Systèmes de sécurité/contrôle des stocks
- Alimentation haute tension
- Clôtures électriques
- Détonateurs
Circuit d'application standard
Graphiques de performance
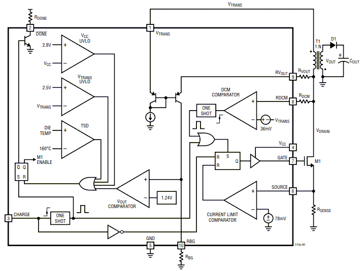
Schéma de principe
Publié le: 2021-07-29
| Mis à jour le: 2022-03-11
