Analog Devices Inc. Convertisseur CC-CC Buck-Boost hautes performances LT3154
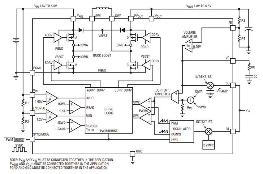
Le convertisseur CC-CC Buck-Boost hautes performances LT3154 d'Analog Devices Inc. est un convertisseur CC-CC Buck-Boost à faible bruit, haut rendement et courant élevé de 6 A qui fonctionne à partir de tensions d'entrée supérieures, inférieures ou égales à la tension de sortie régulée. La topologie avancée fournit un transfert continu à travers les modes de fonctionnement. Le fonctionnement VIN de 1,8 V à 5,5 V offre de la flexibilité pour diverses sources d’alimentation et la tension de sortie est réglable entre 1,8 V et 5,5 V. Logé dans un boîtier LQFN 3 mm2 x 0,75 mm, à 16 fils endurci thermiquement, le convertisseur CC-CC LT3154 d’Analog Devices Inc. est une solution simple avec un minimum de composants externes requis.Le LT3154 peut être configuré pour fonctionner à partir d’un oscillateur interne 2,2 MHz pour minimiser les composants externes. L’oscillateur offre une programmation entre 400 kHz et 4 MHz pour optimiser les applications à haut rendement ou faible empreinte. Dans le cas des circuits sensibles au bruit, l’oscillateur peut être synchronisé avec une horloge externe. Le fonctionnement en mode rafale sélectionnable réduit le courant de repos à 15 μA, assurant un haut rendement sur l’ensemble de la plage de charge. Le seuil de démarrage VIN (UVLO) peut être ajusté pour diverses sources d’entrée. Un démarrage progressif interne ou programmable de l'extérieur limite le courant d'appel pendant le démarrage. Les autres caractéristiques comprennent un courant d’arrêt < 1 μA, une protection contre les courts-circuits et une protection contre les surcharges thermiques.
Caractéristiques
- Architecture Buck-Boost à inducteur unique et faible bruit
- Large plage de 1,8 V à 5,5 V VIN
- Plage de tension VOUT réglable de 1,8 V à 5,5 V
- Courant de sortie continu de 5 A avec VIN > VOUT
- Rendement jusqu'à 95 %
- Fréquence fixe interne sélectionnable 2,2 MHz
- Réglable et synchronisable jusqu'à 4 MHz
- IQ en mode rafale (Burst Mode®) de 15 µA pour un haut rendement à faible charge
- Démarrage progressif programmable et UVLO VIN
- Solution simple avec un minimum de composants externes
- Boîtier LQFN 16 fils (3 mm × 3 mm × 0,75 mm)
- Niveau de sensibilité à l'humidité (MSL) : 3
- Conforme à la directive RoHS
Applications
- Bornes d'inventaire portables
- Terminaux portables
- Instruments médicaux et industriels
- Émetteurs-récepteurs RF sans fil
- Applications d'alimentation de secours
- Systèmes alimentés par batterie
Caractéristiques techniques
- Plages de température de jonction de fonctionnement
- De -40 °C à +125 °C pour LT3154E et LT3154I
- De -40 °C à +150 °C pour LT3154J
- Plage de tension de fonctionnement E/S de 1,8 V à 5,5 V
- Plage de tension de rétroaction de 0,98 V à 1,02 V
- Courant à vide VIN de 20 mA en mode MLI standard
- Courant de repos VIN maximal de 25 µA, 15 µA standard
- Courant de repos VOUT maximal de 2 µA, 1 µA standard
- Courant d'arrêt VIN maximal de 2 µA, 0,5 µA standard
- Courant VIN maximal de 25 µA en UVLO, 8 µA standard
- Plage de seuil de broches EN/UVLO
- Montée de 1,16 V à 1,24 V
- Descente de 1,06 V à 1,14 V
- Arrêt de 0,2 V à 1,05 V
- Courant de fuite d'entrée broche EN/UVLO maximal de 50 nA, 1 nA standard
- Fonctionnement du commutateur
- Limites de courant de l’inducteur
- Plage moyenne de 5,5 A à 8,7 A
- Plage de crête de 8 A à 11 A
- Plage inverse de -1,5 A à -0,9 A
- Courant IZERO ±0,25 A
- RDS (ON) du MOSFET
- Côté bas standard de 18 mΩ
- Côté haut standard 25 mΩ
- Courant de fuite MOSFET
- 2 µA maximum côté bas, 0,05 µA standard
- 10 µA maximum côté haut, 0,1 µA standard
- Limites de courant de l’inducteur
- Fonctionnement de l’oscillateur
- Plage de fréquence de commutation de 0,4 MHz à 4 MHz
- Rapport cyclique d'amplification maximal de 83 % à 93 %
- Rapport cyclique minimum de 0 %
- Gamme de fréquences d'horloge appliquée SYNC/MODE de 0,5 MHz à 4 MHz
- Largeur d'impulsion élevée/faible SYNC/MODE de 75 ns minimum
- Niveau logique d’entrée de SYNC/MODE
- 1,5 V minimum élevé
- 0,5 V maximum élevé
- Courant de fuite d'entrée SYNC/MODE maximal de 50 nA, 1 nA standard
- Période de démarrage progressif standard de 2,2 ms
- Tension de régulation de démarrage progressif externe standard de 1,0 V
- Amplificateur GM de Tension
- Courant d'entrée broche de rétroaction maximal de 50 nA
- Courant source/dissipateur VC standard de ±12 µA
- Transconductance d'amplificateur d'erreur standard de 110 µs
Application standard
Schéma fonctionnel
