Analog Devices Inc. Régulateurs linéaires négatifs LT3099 à PSRR ultra-élevé
Les régulateurs linéaires négatifs LT3099 à PSRR ultra-élevé d’Analog Devices intègrent une architecture à très faible bruit et à taux de réjection de l’alimentation (PSRR) ultra-élevé, conçue pour alimenter des applications sensibles au bruit. Conçu comme une référence de courant de précision suivie d’un tampon de tension haute performance, le LT3099 peut être facilement monté en parallèle afin de réduire davantage le bruit, d’augmenter le courant de sortie et de répartir la chaleur sur le circuit imprimé (PCB).Le dispositif fournit 1 A avec une tension de relâchement standard de 350 mV. Le courant de repos en fonctionnement est nominalement de 2,9 mA et descend à 5 μA en mode arrêt. L’amplificateur d’erreur du LT3099, couvrant une large plage de tensions de sortie (0 V à -19 V), fonctionne en gain unitaire et offre un PSRR, un bruit de sortie, une bande passante et une régulation de charge pratiquement constants, indépendamment de la tension de sortie programmée. De plus, le régulateur intègre une broche d’activation bidirectionnelle, une limite de courant programmable, une capacité de démarrage rapide et un Power Good programmable pour indiquer la régulation de la tension de sortie. Le régulateur intègre une fonction de suivi permettant de contrôler une alimentation amont afin de maintenir une tension constante aux bornes du LT3099 et de minimiser la dissipation de puissance.
Les protections intégrées comprennent une limitation de courant interne avec repli et une limitation thermique avec hystérésis. L’Analog Devices LT3099 est proposé en boîtier DFN 4 mm × 3 mm à performances thermiques améliorées.
Caractéristiques
- Bruit RMS ultra-faible de 1,4μVRMS (de 10 Hz à 100 kHz)
- Bruit spectral ultra-faible de 4 nV/√Hz à 10 kHz
- PSRR ultra-élevé de 75 dB à 1 MHz
- Courant de sortie 1 A
- Large plage de tension d'entrée de -3,5 V à -20 V
- Un seul condensateur améliore le bruit et le PSRR
- Courant de broche SET de 100 μA avec une précision initiale de ±0,5 %
- Une seule résistance définit la tension de sortie
- Limite du courant programmable
- Faible tension de relâchement de 350 mV
- Plage de tensions de sortie de 0 V à -19 V
- Alimentation programmable et démarrage rapide
- Activation/UVLO bi-directionnelle de précision
- Broche VIOC pour gérer la dissipation d'énergie
- Mise en parallèle possible pour un bruit plus faible et un courant plus élevé
- limite du courant interne avec repli
- Condensateur de sortie minimum de 10 μF (céramique)
- Boîtier DFN compact, 14 broches 4 mm x 3 mm
Applications
- Alimentations électriques RF et alimentations électriques de précision
- Instrumentation à très faible bruit
- Convertisseurs de données haut débit haute précision
- Applications médicales (diagnostic et imagerie)
- Post-régulateur pour alimentations de commutation
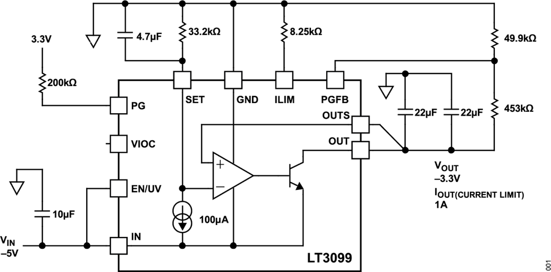
Application standard
