Analog Devices Inc. Kits d'évaluation LT3046
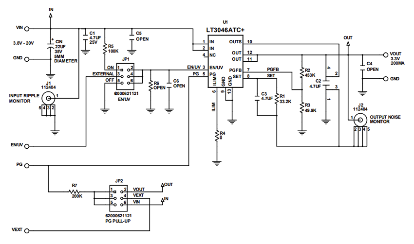
Les kits d'évaluation LT3046 d'Analog Devices comportent le LT304, un régulateur linéaire à faible chute de tension (LDO), 20 V 200 mA, présentant un bruit ultra-faible et un rapport de réjection d'alimentation ultra-élevé (PSRR). La carte d'évaluation LT3046 fonctionne dans une plage de tension d'entrée de 3,8 V à 20 V, fournissant un courant de sortie maximal de 200 mA. En plus de disposer d’un bruit ultra faible et d’un PSRR ultra élevé, le régulateur offre une fonctionnalité de bonne alimentation programmable et une limite de courant programmable. La surveillance du courant est également obtenue en détectant la tension de la broche ILIM. La protection intégrée comprend une protection contre l'inversion de batterie, une protection contre les courants inverses, unelimite du courant interne avec repli et une limite thermique avec hystérésis.Caractéristiques
- Plage de tension d'entrée de 3,8 V à 20 V
- Tension de sortie de 3,32 V programmée par résistance
- Courant de sortie maximal 200 mA
- Connecteurs BNC pour la mesure du bruit et du PSRR
- Signal Power-Good par résistance programmée
- Limite de courant programmable par résistance, surveillance du courant et UVLO
- Boîtier DFN 12 fils, 3 mm x 3 mm, endurci thermiquement
Applications
- Alimentations RF, notamment PLL, VCO, mélangeurs, LNA et PA
- Instrumentation à bruit très faible
- Convertisseurs de données haut débit/haute précision
- Post-régulateurs pour alimentations à commutation
Équipement nécessaire
- Alimentation électriques CC
- Multimètres pour mesures de tension et de courant
- Charges électroniques ou résistives
Schéma
Publié le: 2024-02-27
| Mis à jour le: 2025-07-06
