Analog Devices Inc. Régulateurs linéaires à faible chute de tension LT3041
Les régulateurs linéaires LT3041 à faible chute de tension (LDO) d'Analog Devices Inc. sont conçus comme une référence de courant de précision suivie d'un tampon de tension à hautes performances. Ces régulateurs disposent d'une architecture à bruit ultra-faible et taux de réjection d'alimentation (PSRR) ultra-élevé pour alimenter les applications sensibles au bruit. Les régulateurs linéaires LT3041 disposent également d'un courant de sortie de 1 A, d'une large plage de tension d'entrée de 2,2 V à 20 V, d'une plage de tension de sortie de 0,2 V à 15 V et d'une activation/UVLO de précision.Les régulateurs linéaires LT3041 sont simples à utiliser et comprennent une protection contre les courts-circuits, une protection contre les zones de fonctionnement sécurisée, une protection contre les inversions de batterie, une protection contre les courants inverses et un arrêt thermique avec une protection contre l'hystérésis. Ces régulateurs intègrent une fonction de suivi VIOC pour contrôler un convertisseur de commutation en amont afin de maintenir une tension constante sur le LT3041 et minimiser la dissipation de puissance. Les applications standard comprennent les alimentations RF, les instruments à faible bruit, les post-régulateurs pour les alimentations à commutation et les diagnostics.
Caractéristiques
- Bruit RMS de sortie ultra-faible de 1 μV RMS (10 Hz à 100 kHz)
- Densité spectrale de bruit de sortie ultra-faible de 3 nV/√Hz à 10 kHz
- Bruit 1/f ultra-faible de 8 μVp-p (0,1 Hz à 10 Hz)
- PSRR ultra-élevé de 80 dB à 1 MHz
- Courant de sortie de 1 A
- Large plage de tension d'entrée de 2,2 V à 20 V
- Un seul condensateur améliore le bruit et le PSRR
- Courant de broche de réglage :
- 100 µA, précision initiale ±0,5 %
- Broche VIOC pour gérer la dissipation de puissance
- Une seule résistance programme la tension de sortie
- Limite de courant programmable
- Faible chute de tension de 310 mV
- Plage de tension de sortie de 0,2 V à 15 V
- Bonne alimentation programmable
- Capacité de démarrage rapide
- Activation de précision/UVLO
- Mise en parallèle possible pour un bruit plus faible et un courant plus élevé
- Limite de courant interne avec repli
- Condensateur de sortie minimum :
- 2 condensateurs céramique raccordés en parallèle de 10 µF
- Profil mince et compact
- Disponible en boîtier DFN à 14 broches, 4 mm x 3 mm
Applications
- Alimentations RF :
- Boucles à verrouillage de phase
- Oscillateurs à tension contrôlée
- Mélangeurs
- Amplificateurs à faible bruit
- Amplificateurs de puissance
- Instrumentation à faible bruit
- Convertisseurs de données à haute vitesse et haute précision
- Applications médicales :
- Imagerie et diagnostics
- Post-régulateur pour alimentations de commutation
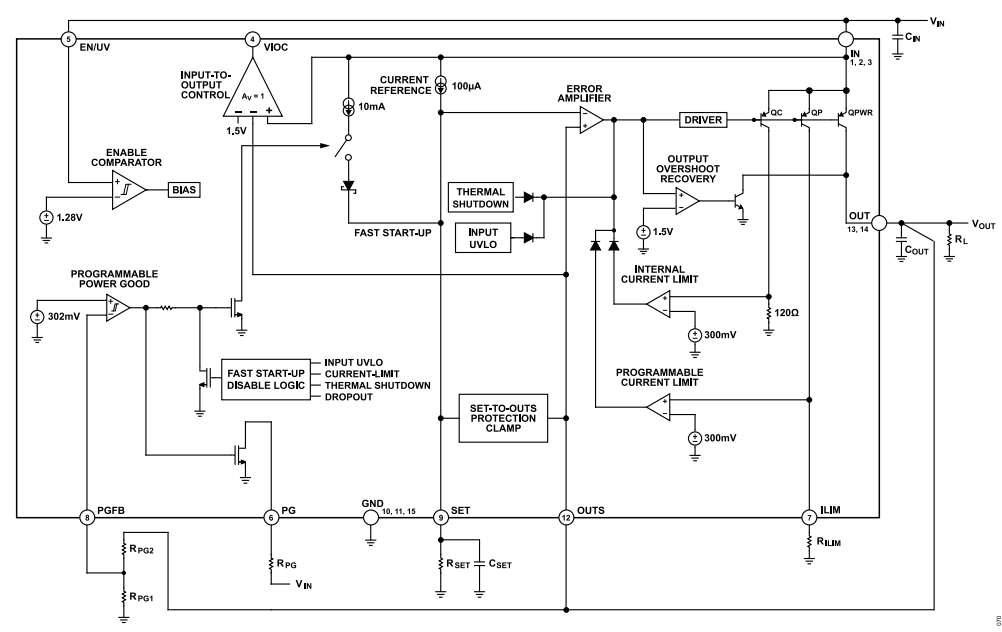
Schéma fonctionnel
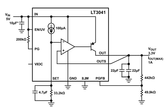
Schéma d'application
Publié le: 2022-12-09
| Mis à jour le: 2022-12-22
