Analog Devices Inc. Carte d'évaluation EVAL-LTC6228IS8
La carte d’évaluation EVAL-LTC6228IS8 d’Analog Devices Inc. est conçue pour évaluer les amplificateurs opérationnels de sortie rail-à-rail à faible distorsion LTC6228 avec arrêt. Cette carte d’évaluation est une carte préremplie sur une configuration de tampon avec un filtre passe-bas à une fréquence de coupure de 80 MHz. La carte EVAL-LTC6228IS8 prend également en charge d’autres configurations d’ampli-op standard et dispose de dispositions pour les applications standard du LTC6228 qui comprennent un filtre actif. La carte d’évaluation à quatre couches accepte des connecteurs SMA montés en bordure sur les entrées et les sorties. Cela garantit une connexion efficace à l’équipement de test et à d’autres circuits. La carte EVAL-LTC6228IS8 Analog Devices offre suffisamment de points de test pour les broches de signal et la mise à la terre, tandis que les plans d’alimentation et de mise à la terre optimisés assurent un fonctionnement à faible bruit et à haute vitesse. Cette carte d'évaluation accepte les composants CMS C0402 ou C0603 et les condensateurs de dérivation C1206 pour C8 et C9.Caractéristiques
- Permet un prototypage efficace
- Configuration du circuit définie par l'utilisateur
- Connecteurs SMA montés sur bord
- Connexion simple à l'équipement de test et aux autres circuits
- Conforme à la directive RoHS
Applications
- Électronique optique
- Amplificateurs à transimpédance rapide
- Pilotage de convertisseurs A/N à haute plage dynamique
- Filtres actifs
- Amplificateurs vidéo
- Conversion différentielle haut débit vers asymétrique
- Amplification Hi-Fi basse tension
Équipement nécessaire
- Alimentations CC à double sortie
- Générateurs de signaux
- 3 Câbles fiche-à-prise banane
- 2 câbles mâles SMA vers BNC
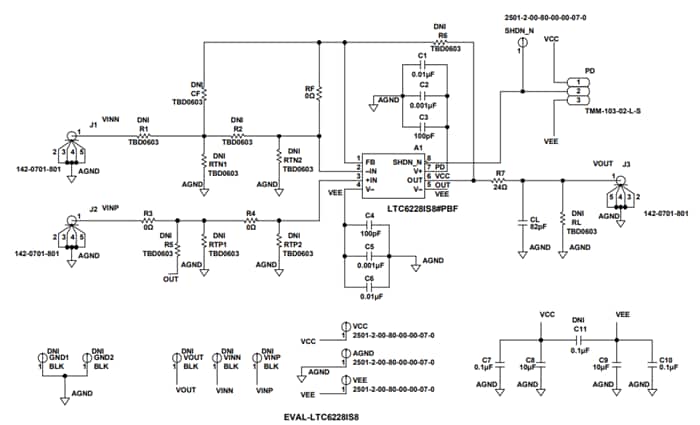
Schéma
Présentation
Publié le: 2020-02-24
| Mis à jour le: 2024-09-12
