Analog Devices Inc. Carte d'évaluation EVAL-INAMP-ICF-RMZ
Les cartes d'évaluation EVAL-INAMP-ICF-RMZ d'Analog Devices permettent aux utilisateurs d'évaluer l'amplificateur d'instrumentation à rétroaction de courant (ICF) indirect AD8237 ou AD8420 individuellement ou connecté à un carte adjacente dans une application. Cette carte d'évaluation est fournie avec les deux amplificateurs d'instrumentation dans des boîtiers MSOP à montage en surface. L'ADI EVAL-INAMP-ICF-RMZ est conçu de manière à ce que l'utilisateur puisse facilement ajuster les résistances de gain et les composants discrets communs qui entourent la pièce. Un commutateur de mode de largeur de bande pour AD8237 et des ponts de référence sont inclus pour plus de commodité. La carte offre également un contour SMA/SMB à l'entrée et à la sortie pour une intégrité de signal optimale.Applications
- Évaluation et caractérisation de l'amplificateur d'instrumentation
- Contrôleurs logiques programmables (API)
- Systèmes de contrôle distribué (DCS)
- Conditionnement de signal analogique
- Systèmes portables et à faible puissance
- Évaluation frontale d'un Convertisseur analogique-numérique (CAN)
- Prototypage de circuit personnalisé
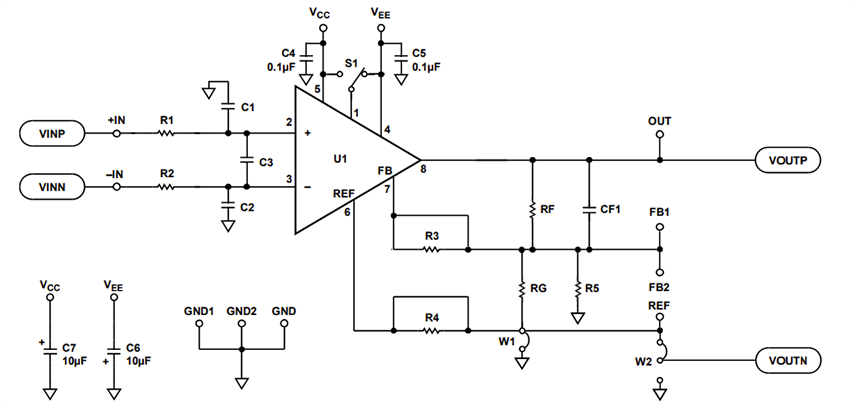
Schéma
Connexions par défaut
Publié le: 2025-09-30
| Mis à jour le: 2025-10-13
