Analog Devices Inc. Carte d'évaluation EVAL-CN0586-ARDZ
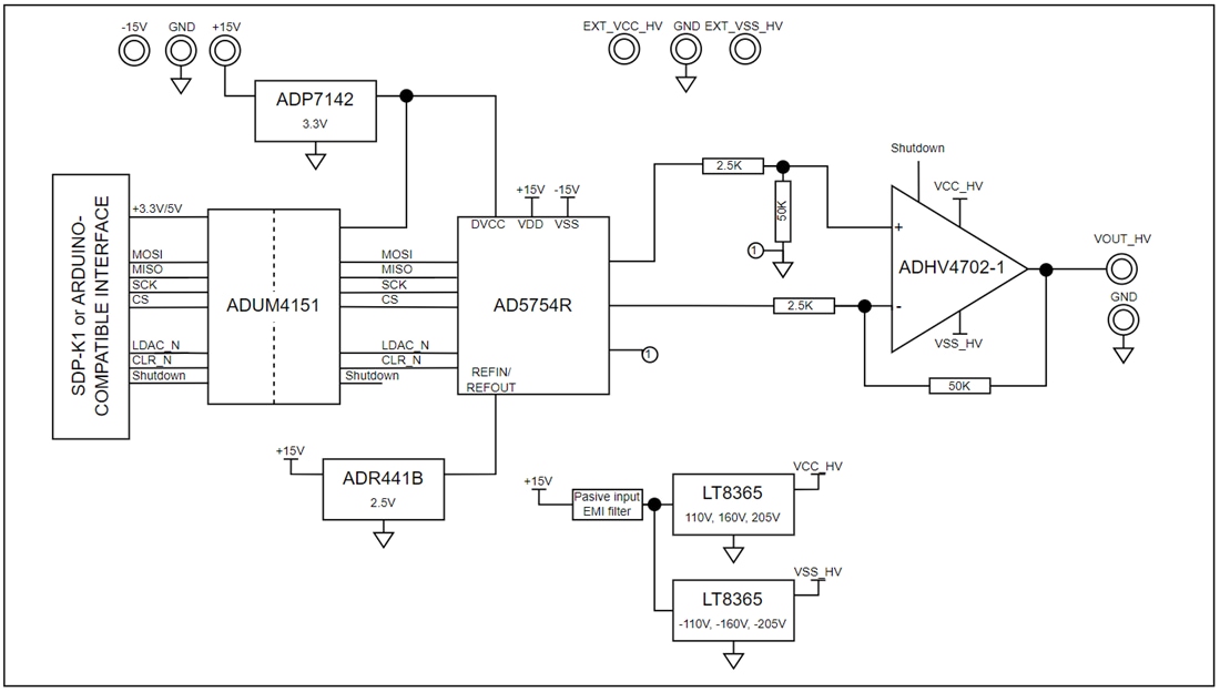
La carte d’évaluation EVAL-CN0586-ARDZ d'Analog Devices contient l’ensemble de la chaîne de signal du dispositif CN0586, une solution de pilote de sortie à haute tension bipolaire de précision avec une portée de sortie pouvant atteindre 200 V et une isolation d’interface numérique. La carte d’évaluation fonctionne à partir d’une double alimentation externe de +/-15 V. Elle dispose d’une solution embarquée à faible chute de tension (LDO), d’une référence de précision et d’une solution d’alimentation haute tension (HT) pour les diverses parties de la chaîne de signal.La carte d'évaluation EVAL-CN0586-ARDZ utilise le dispositif AD5754R, un CNA à sortie de tension à 4 canaux et le ADHV4702-1, un amplificateur HT à faible bruit, dans une configuration illustrée sur le schéma ci-dessous, capable de produire jusqu'à 200V de portée et 20mA de courant aux sorties. La CN0586 comprend des caractéristiques de sécurité telles que l’isolation de l’interface numérique, l’arrêt contrôlé par la température ou par logiciel et la protection de sortie CNA, comme indiqué dans la note de circuit CN0586.
Lorsqu’elle est associée à la carte SDP-K1 (EVAL-SDP-CK1Z) d'Analog Devices et au micrologiciel open source, le logiciel d’application dans Analysis|Control|Evaluation (ACE) peut facilement communiquer avec le dispositif EVAL-CN0586-ARDZ via la bibliothèque d’entrées/sorties industrielles (IIO) Linux (libiio), qui comprend les liaisons pour C, C #, MATLAB, Python et LabVIEW. Le micrologiciel simplifie les configurations du dispositif, permet aux utilisateurs de choisir parmi les plages de sortie HT prédéfinies et définit la sortie en quelques clics.
Caractéristiques
- Carte d’évaluation intégrale pour CN0586
- Portée de sortie sélectionnable par logiciel jusqu’à 200 V
- Solution d’alimentation de +/-100 V et + 200 V à partir de l’entrée de 15 V
- Référence de tension de précision embarquée
- Facteur de forme Arduino Uno
- Exemple de micrologiciel Open source
- Diverses caractéristiques de sécurité pour la haute tension (HT)
Applications
- Modules d’entrée analogiques PLC/DCS
- Acquisition de données
- Transducteurs de jauge de contrainte
- Mesure de pression
- Mesure de température
- Mesure du débit
- Balances
- Chromatographie
- Instrumentation médicale et scientifique
Ressources supplémentaires
Schéma fonctionnel simplifié
