Analog Devices Inc. Carte d’évaluation EVAL-CN0579-ARDZ
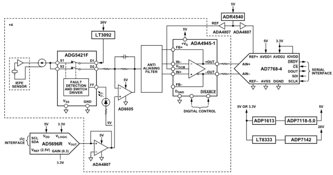
La carte d’évaluation EVAL-CN0579-ARDZ d'Analog Devices est un système d’acquisition de données à 4 canaux pour les capteurs compatibles IEPE à haute résolution, large bande passante et haute plage dynamique. L'EVAL-CN0579-ARDZ d'Analog Devices Inc. est couplé CC et analyse les ensembles de données complets des capteurs de vibration IEPE (CC à 50 kHz). La carte utilise le spectre de transformation Fourier rapide (FFT) pour prédire les défaillances de la machine en fonction de la position, de l’amplitude et du nombre d’harmoniques.Caractéristiques
- Système d’acquisition de données à 4 canaux pour capteurs compatibles IEPE à haute résolution, large bande passante et haute plage dynamique
- Couplé CC et analyse les ensembles de données complets des capteurs de vibration IEPE (CC jusqu’à 50 kHz)
- Utilise le spectre de transformation rapide de Fourier (FFT) pour prédire les défaillances de la machine en fonction de la position, de l’amplitude et du nombre d’harmoniques
Applications
- Surveillance des vibrations
- Prévision des défaillances dans les machines
- Acquisition de données à partir de capteurs IEPE
- Détection haute résolution
- Analyse du signal à large bande passante
Schéma fonctionnel
Configuration matérielle
Publié le: 2023-12-27
| Mis à jour le: 2024-01-07
