Analog Devices Inc. Carte d'évaluation de circuit EVAL-CN0536-ARDZ
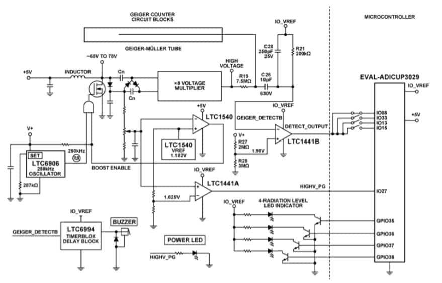
La carte d'évaluation de circuit EVAL-CN0536-ARDZ d'Analog Devices Inc. est un détecteur de rayonnement compteur Geiger à faible puissance dans un facteur de forme de blindage Arduino fonctionnant sur une alimentation système de 3 V à 5 V. La carte d'évaluation dispose d'une alimentation électrique économique et générant de la haute tension, robuste et ajustable à partir d'une sortie de tension de 280 V à 500 V.La carte d'évaluation de circuit EVAL-CN0536-ARDZ d'ADI génère une sortie à haute tension à l'aide de l'oscillateur programmable de précision LTC6906 qui est polyvalent, compact et facile à utiliser. Le LTC6906 peut être réglé pour osciller de 10 kHz à 1 MHz à l'aide d'une seule valeur de résistance définie par l'utilisateur. La conception de circuit de référence est compatible avec la plupart des capteurs de tubes Geiger-Muller actuellement disponibles sur le marché, avec une tension nominale comprise entre 280 V et 500 V.
Pour définir et réguler les impulsions distinctes du tube Geiger-Muller en sortie à haute tension, le comparateur de puissance nano LTC1540 avec référence de tension intégrée définit précisément la tension de sortie requise par l'utilisateur. Le double comparateur ultra-basse puissance LTC1441 traduit l'impulsion Geiger en niveau logique de 3 V ou 5 V.
Le LT6994 est un bloc minuteur programmable avec une plage de 1 µs à 33,6 secondes. De plus, la puissante puce du minuteur intégré LT6994 génère le son de clic du Geiger vers un avertisseur sonore régulier. Le LT6994 fait partie de la famille TimerBlox® de dispositifs de chronométrage en silicone polyvalents. Une seule résistance, RSET, programme une fréquence d'oscillateur maître interne, réglant la base temporelle du LT6994. Le délai entrée-sortie est déterminé par cet oscillateur maître et le diviseur d'horloge interne.
Le circuit dispose également de LED indiquant les niveaux de radiation, les nombres de rapports par minute, les microSieverts par minute via l'affichage de la borne USB UART ou internet via MQTT.
Caractéristiques
- Compatible avec de nombreux tubes de Geiger-Mueller
- Alimentation haute tension programmable
- Indicateurs d'alerte sonores et visibles
Équipement nécessaire
- EVAL-CN0536-ARDZ
- EVAL-ADICUP3029
- câble microUSB
- Un ordinateur hôte avec un programme de borne série, tel que TeraTerm ou PuTTY
- Source de rayonnement sûre, par exemple, la source gamma 1 μci Cobalt-60 Flinn Scientific AP8795 ou une source gamma similaire
- Fichier logiciel ADuCM3029_demo_cn0536_uart.hex
Ressources supplémentaires
Topologie
Schéma de principe
