Analog Devices Inc. Carte d'évaluation EVAL-ADRF5347
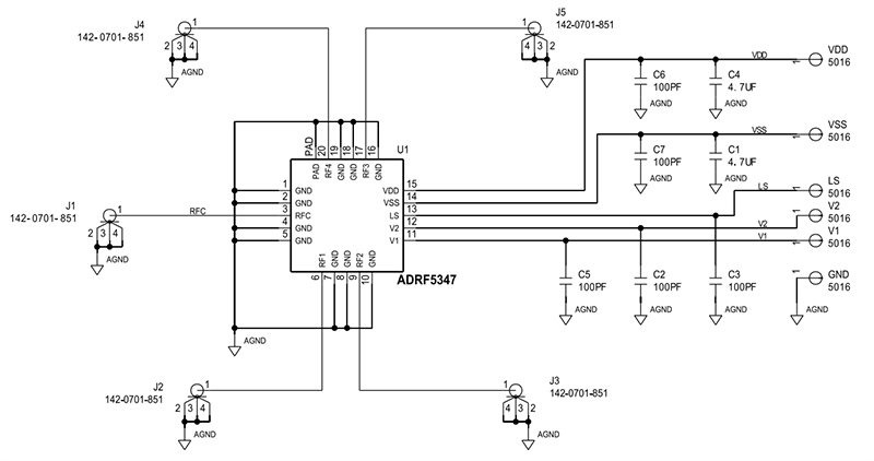
La carte d'évaluation EVAL-ADRF5347 d'Analog Devices Inc. est conçue pour évaluer les fonctionnalités et la performance du commutateur SP4T en silicium à haute linéarité ADRF5347 de 1,8 GHz à 3,8 GHz. L'ADRF5347 est un commutateur monopôle à quatre positions (SP4T) fabriqué selon le procédé silicium. Tous les composants et circuiterie d'application sont placés sur le côté primaire du circuit imprimé (PCB) à 8 couches.Caractéristiques
- carte d'évaluation complète pour l'ADRF5347
- Connexion facile à l'équipement de test
- Ligne traversante pour étalonnage
- Conforme RoHS
Équipement nécessaire
- Alimentations électriques CC
- Analyseurs de réseau
Schéma
Ressource supplémentaire
Publié le: 2023-07-13
| Mis à jour le: 2023-11-21
