Analog Devices Inc. Carte d'évaluation de commutateur SPDT ADRF5301
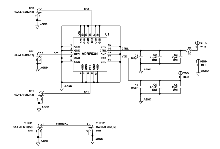
La carte d'évaluation de commutateur SPDT ADRF5301 d'Analog Devices Inc. est conçue pour évaluer les performances et les caractéristiques des commutateurs SPDT réfléchissants en silicone ADRF5301. Les commutateurs ADRF5301 offrent une plage de fréquence de 37 GHz à 49 GHz, une faible perte d'insertion et une haute isolation. La carte ADRF5301-EVALZ dispose d'un connecteur de 2,4 mm, d'un commutateur ADRF5301 et du circuit d'application du côté primaire de la carte.Caractéristiques
- Carte d'évaluation complète pour l'ADRF5301
- Connexion simple à l'équipement de test
- Ligne traversante embarquée pour étalonnage
Applications
- Télécommunications
- Aérospatiale et défense
Équipement nécessaire
- Alimentation électriques CC
- Analyseur de réseau et de spectre
Schéma
Ressources supplémentaires
Publié le: 2022-12-05
| Mis à jour le: 2022-12-07
