Analog Devices Inc. Carte d'évaluation EVAL-ADL8124
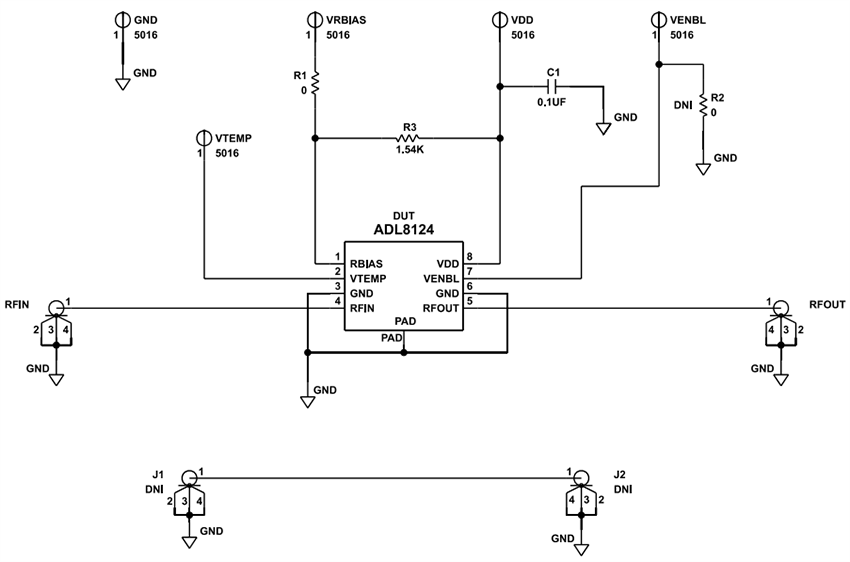
La carte d'évaluation EVAL-ADL8124 d'Analog Devices est une plateforme prête à l'emploi conçue pour simplifier les tests et la caractérisation de l'amplificateur faible bruit (LNA) double canal ADL8124. La carte d'évaluation EVAL-ADL8124 comporte deux chemins de signal indépendants, chacun avec un connecteur coaxial femelle de 2,92 mm pour l'entrée et la sortie, permettant l'évaluation directe de la performance de l'amplificateur sur une plage de fréquence de fontionnement complète de 1 GHz à 20 GHz. La carte comprend tous les composants de polarisation nécessaires et fonctionne à partir d'une seule alimentation de 3,3 V, ce qui rend la carte facile à intégrer dans les configurations de laboratoire standard pour mesurer le gain, le facteur de bruit, la perte de retour et la linéarité.Chaque canal est configuré avec un chemin de signal de 50 Ω et comprend des condensateurs de blocage CC et des raccords en T de polarisation afin de prendre en charge les signaux RF couplés CA. La conception compacte permet aux utilisateurs d'évaluer les deux canaux simultanément ou indépendamment, et la disposition de la carte est optimisée pour une dégradation minimale du signal et une évaluation précise des performances. Qu'elle soit utilisée dans les tests sur table ou dans le système prototypage, la carte d'évaluation EVAL-ADL8124 d'Analog Devices fournit un moyen fiable et pratique d'explorer les capacités du LNA ADL8124.
Caractéristiques
- Carte d'évaluation Rogers 4350B et Isola 370HR à 4 couches, épaisseur nominale de 62 mils
- Connecteurs de lancement, connecteurs RF femelles coaxiaux de 2,92 mm
- Chemin d'étalonnage traversant (désempli)
- Traces RF mises à la terre de 50 Ω, guide d'onde coplanaire
- Plage de température de fonctionnement de -55 °C à +125 °C
Applications
- Télécommunications
- Instrumentation de test
- Militaire
Équipement nécessaire
- Générateur de signal RF
- Analyseur de spectre RF
- Analyseur de réseau RF
- Alimentation électrique de 3,3 V, 200 mA
Ressources
Présentation générale
Schéma fonctionnel de fonctionnement
Schéma
Publié le: 2025-10-24
| Mis à jour le: 2025-10-30
