Analog Devices Inc. Carte d'évaluation EVAL-ADG5421FEBZ
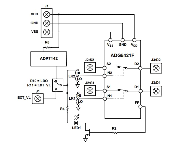
La carte d'évaluation EVAL-ADG5421FEBZ Analog Devices Inc. permet aux utilisateurs d'évaluer l'ADG5421F. L'ADG5421F est un double interrupteur SPST qui dispose d'une protection contre les surtensions, d'une protection contre l'arrêt et d'une détection de surtension sur les broches de la source. L'ADG5421F est soudé au centre de la carte d'évaluation EVAL-ADG5421FEBZ et des bornes à vis à 2 fils sont fournies pour se connecter à chacune des broches source et drain. Trois bornes à vis sont utilisées pour alimenter le dispositif, avec une quatrième borne utilisée pour fournir une tension numérique définie par l'utilisateur pour alimenter la LED, qui est montée pour fournir une indication visuelle de l'état de défaillance du commutateur.Caractéristiques
- Tensions d'alimentation
- Alimentation bipolaire symétrique de +/-5 V à +/-22 V
- Alimentation simple de 8 V à 44 V
- Protégé contre les surtensions sur les broches de la source
- Tensions de signal jusqu'à −60 V et +60 V
- LED pour indication visuelle de surtension
- Interface parallèle compatible avec niveau logique 1,8 V
Équipement nécessaire
- Source de tension CC
- +/-5 V à +/-22 V pour alimentation bipolaire symétrique
- 8 V à 44 V pour alimentation simple
- Source de tension numérique 5 V optionnelle
- Source de signal analogique
- Méthode de mesure de la tension, comme un multimètre numérique (DMM)
CONFIGURATION
Schéma fonctionnel
Publié le: 2021-06-18
| Mis à jour le: 2022-03-11
