Analog Devices Inc. Carte d'évaluation EVAL-ADAQ8088EBZ
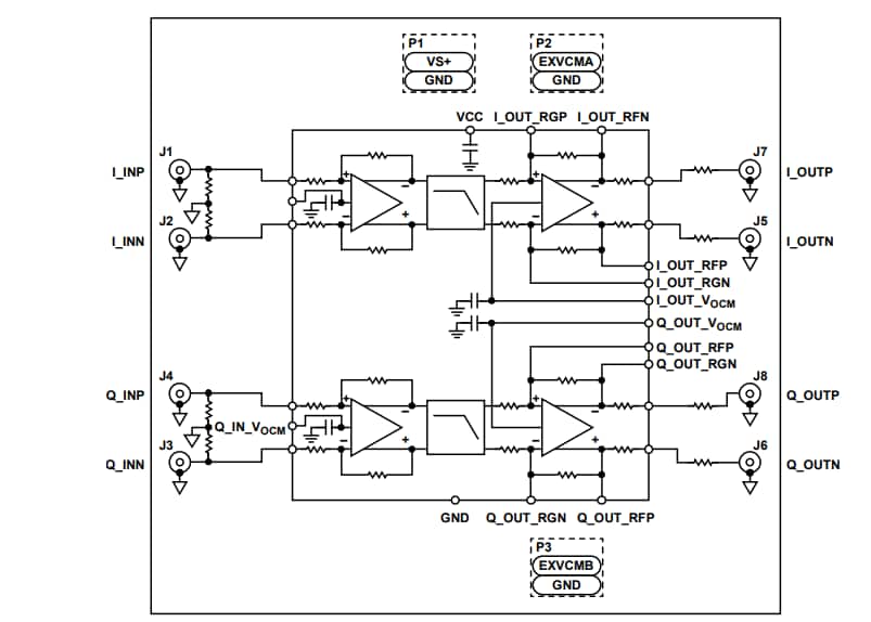
La carte d'évaluation EVAL-ADAQ8088EBZ Analog Devices Inc. est configurée pour évaluer le fonctionnement de l'ADAQ8088 et nécessite une alimentation de 2,7 V à 3,3 V pour un fonctionnement correct. La carte EVAL-ADAQ8088EBZ comprend le μModule ADAQ8088, qui est un système analogique en boîtier (SIP) à double canal qui intègre trois blocs communs de conditionnement et de traitement du signal pour prendre en charge une variété d'applications de démodulateur et d'acquisition de données.La carte d'évaluation EVAL-ADAQ8088EBZ ADI prend en charge des entrées différentielles en phase/quadrature (I/Q) de bande de base via des connecteurs sous-miniatures A (SMA) (Jx) et pilote des convertisseurs analogique-numérique (CAN) en pipeline via des connecteurs de sortie SMA. La carte d'évaluation intègre tous les composants actifs et passifs pour former une chaîne de signal complète entre la sortie d'un démodulateur I/Q et l'entrée vers un CAN.
Caractéristiques
- 3 blocs communs de conditionnement et de traitement du signal, un préamplificateur, un filtre à 8 pôles et un pilote CAN intégrés pour prendre en charge une variété d'applications de démodulateur
- Aucun composant externe requis pour un fonctionnement correct
Équipement nécessaire
- Alimentation de laboratoire de 2,7 V à 3,3 V
- Câbles SMA
- Analyseur de réseau à 4 ou 2 ports
- Kit d'évaluation AD9681-125EBZ
- Kit d'évaluation HSC-ADC-EVALEZ
- Générateur Keysight 33600A
- Allen Avionics LPF #F3056-7P7 (2 pièces)
- PC fonctionnant sous Windows®
Schéma fonctionnel
Schéma de raccordement
Publié le: 2021-04-16
| Mis à jour le: 2025-03-25
